L'API de la Fabrique de la Loi

Vous trouverez dans cette arborescence toutes les données utilisées pour réaliser le site La Fabrique de la Loi.

Ces données ont été générées par Regards Citoyens en exploitant les données de NosDéputés.fr et NosSénateurs.fr ainsi que l'OpenData et le site du Sénat d'une part, et le site de l'Assemblée nationale d'autre part. Elles sont librement réutilisables en Open Data sous licence ODBL.

Le fichier  dossiers.csv/ recense l'ensemble des textes, promulgués et en cours de discussion, présentés dans La Fabrique de la Loi avec pour chaque les quelques métadonnées présentées au sein du moteur de recherche du site.

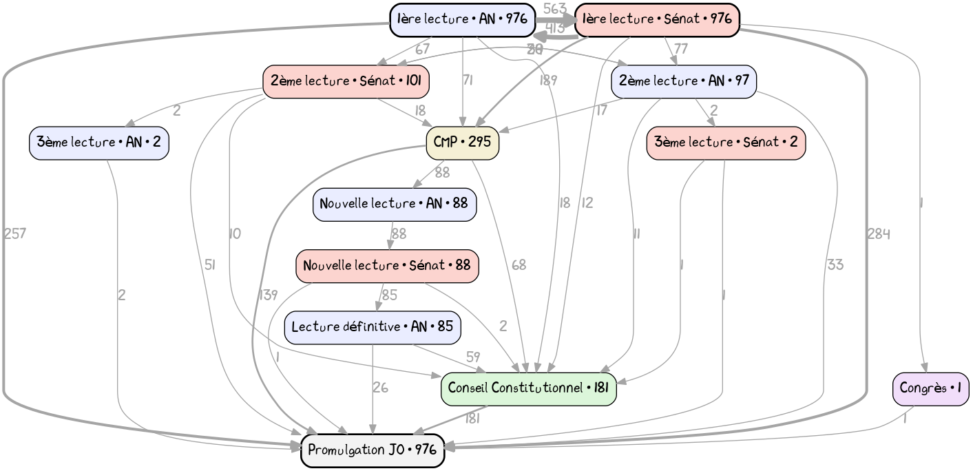
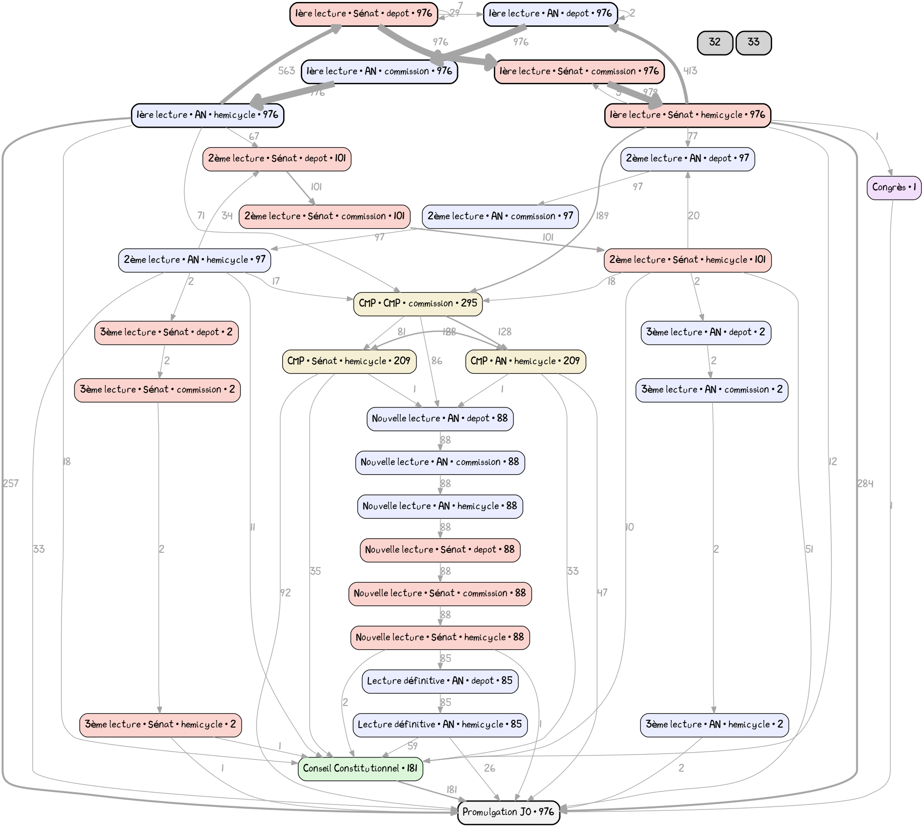
Le répertoire  stats/ contient un fichier "metrics.csv" recensant tous les textes promulgués gérés dans La Fabrique de la Loi avec l'ensemble des métadonnées et statistiques disponibles sur chacun, ainsi qu'un jeu de fichiers json, svg et png présentant les détails des étapes et des métriques pour chaque texte.

Les répertoires  logs/ et  logs-encours/ regroupent des fichiers textes contenant les logs de parsing en échec des quelques textes non encore gérés correctement sur le site.

Chacun des autres répertoires contient les données d'un projet de loi (promulgué ou en cours). Le nom du répertoire correspond aux identifiants utilisés sur LaFabriqueDeLaLoi.fr et par Senat.fr ou par Assemblee-nationale.fr lorsque le texte n'est pas encore arrivé au Sénat.

Dans chaque repertoire se trouvent deux dossiers :

[ICO]NameLast modifiedSizeDescription

[PARENTDIR]Parent Directory  -  
[DIR]15-DLR5L15N40444_tmp/2024-03-16 04:36 -  
[DIR]15-PPLO_modification_regime_indemnitaire_membres_conseil_constitutionnel/2021-02-13 04:51 -  
[DIR]15-PPLO_modification_regime_indemnitaire_membres_conseil_constitutionnel_tmp/2024-03-16 04:39 -  
[DIR]15-Publicite_et_transitition_ecologique/2020-11-06 14:05 -  
[DIR]15-Publicite_et_transitition_ecologique_tmp/2024-03-16 04:39 -  
[DIR]15-Violences_couples_incidences_enfants/2020-11-06 14:05 -  
[DIR]15-abrogation_regimes_exception/2022-01-26 05:05 -  
[DIR]15-accelerer_egalite_economique_professionnelle/2021-05-12 04:31 -  
[DIR]15-accompagnementparentsdenfantatteintdepathologiegrave/2021-10-20 04:48 -  
[DIR]15-accord-cadre_ue_australie/2021-04-14 05:14 -  
[DIR]15-accord_aeucf/2021-12-08 04:47 -  
[DIR]15-accord_cooperation_union_monetaire_ouest_africaine/2020-12-09 04:34 -  
[DIR]15-accord_france_abe_siege/2022-02-16 05:08 -  
[DIR]15-accord_hong_kong_remise_personnes_condamnees/2020-11-06 14:05 -  
[DIR]15-accord_qatar/2022-01-26 05:05 -  
[DIR]15-accord_securite_sociale_institut_etudes_securite/2021-09-29 04:44 -  
[DIR]15-accords_ouzbekistan_tunisie_transports_routiers/2022-02-16 05:08 -  
[DIR]15-accueil_familial_personnes_agees_handicapees/2020-11-06 14:05 -  
[DIR]15-actionnariat_salarie_transmision_dentreprise/2022-02-02 05:03 -  
[DIR]15-aideemancipationsolidaire/2021-03-03 04:38 -  
[DIR]15-allegement_cotisations_sociales_entreprises/2020-11-06 14:05 -  
[DIR]15-amenagement_rhone_tmp/2022-01-12 04:51 -  
[DIR]15-annulation_charges_entreprises_acces_fonds_solidarite/2020-11-06 14:05 -  
[DIR]15-apporbation_accord_maurice_defense/2022-01-26 05:06 -  
[DIR]15-approbation_decision_ue_euratom_tmp/2021-01-27 04:29 -  
[DIR]15-approbation_mesure_1_tmp/2021-10-20 04:48 -  
[DIR]15-attenuer_inegalites_acces_parcoursup/2021-12-01 04:44 -  
[DIR]15-augmentation_smic_tpe_pme/2020-11-06 14:05 -  
[DIR]15-augmenter_smic_conference_salaires/2022-01-19 04:58 -  
[DIR]15-avenant_accord_iter/2021-06-02 04:29 -  
[DIR]15-blesses_psychiques_guerre/2021-05-01 04:38 -  
[DIR]15-blocage_prix/2022-01-12 04:52 -  
[DIR]15-blocage_prix_tmp/2024-03-16 04:36 -  
[DIR]15-budget_vacances_francais/2021-02-03 04:30 -  
[DIR]15-cantines_vertueuses/2020-11-06 14:05 -  
[DIR]15-certification_publique_performances_sociales_environnementales_entreprises/2020-11-06 14:05 -  
[DIR]15-champ_application_arretes_catastrophe_naturelle/2020-11-06 14:05 -  
[DIR]15-choix_communes_competences_eau/2021-12-15 04:53 -  
[DIR]15-combattre_harcelement/2021-12-01 04:44 -  
[DIR]15-communication_audiovisuel_et_souverainete_culturelle/2020-11-06 14:05 -  
[DIR]15-communication_audiovisuel_et_souverainete_culturelle_pjlo/2020-11-06 14:04 -  
[DIR]15-communication_audiovisuel_et_souverainete_culturelle_tmp/2024-03-16 04:36 -  
[DIR]15-competences_gouvernance_etablissement_publics_sante/2020-11-06 14:05 -  
[DIR]15-conditions_de_vie_des_animaux/2020-11-06 14:05 -  
[DIR]15-confiance_institution_judiciaire/2021-05-26 04:30 -  
[DIR]15-confiance_institution_judiciaire_organique/2021-05-26 04:30 -  
[DIR]15-conformite_droit_code_mondial_antidopage_tmp/2020-12-09 04:34 -  
[DIR]15-conge_de_parente_egalitaire_et_effectif/2020-11-06 14:05 -  
[DIR]15-conge_de_parente_egalitaire_et_effectif_tmp/2024-03-16 04:36 -  
[DIR]15-consequences_essais_nuke/2021-06-16 04:42 -  
[DIR]15-contribution_hauts_revenus_patrimoines_solidarite_nationale/2020-11-06 14:05 -  
[DIR]15-controle_identite/2021-04-07 05:14 -  
[DIR]15-controle_parental/2022-01-19 04:59 -  
[DIR]15-convention_france_onu/2022-01-26 05:08 -  
[DIR]15-conventionentraidejudiciaireSingapour/2022-02-16 05:10 -  
[DIR]15-conventions_mali_entraide_extradition/2021-05-29 04:30 -  
[DIR]15-conventions_mali_entraide_extradition_tmp/2024-03-16 04:36 -  
[DIR]15-delai_retractation_droit_consommation_foires_salons/2021-07-28 04:33 -  
[DIR]15-delegation_parlementaire_nucleaire_civil/2020-11-06 14:05 -  
[DIR]15-democratie_plus_representative_responsable_efficace/2020-11-06 14:05 -  
[DIR]15-democratie_representative_responsable_efficace/2020-11-06 14:05 -  
[DIR]15-democratie_representative_responsable_efficace_pjo/2020-11-06 14:05 -  
[DIR]15-democratisation_acces_colonies_vacances/2020-11-06 14:05 -  
[DIR]15-desertification_medicale_prevention/2020-11-06 14:05 -  
[DIR]15-desherence_retraites_supplementaires/2020-11-06 14:05 -  
[DIR]15-developpement_eolien_raisonnable/2021-10-06 04:38 -  
[DIR]15-developpementharmonieuxeolien/2021-02-10 04:32 -  
[DIR]15-dispositif_zero_charge_embauche_jeunes/2020-11-06 14:05 -  
[DIR]15-dispositions_fiscales_retroactives_limitation/2021-04-21 05:04 -  
[DIR]15-dispositions_ue_terrorisme_en_ligne/2022-02-16 05:11 -  
[DIR]15-droit_au_logement_effectif/2020-11-06 14:05 -  
[DIR]15-droit_de_vote_des_seize_ans/2020-11-06 14:05 -  
[DIR]15-droit_de_vote_des_seize_ans_tmp/2024-03-16 04:36 -  
[DIR]15-droit_demande_indemnite_fonds_garantie_victimes_actes_terrorisme/2020-11-06 14:05 -  
[DIR]15-droit_fin_vie_libre/2021-04-21 05:04 -  
[DIR]15-egalite_liberte_attribution_nom/2022-01-26 05:09 -  
[DIR]15-emploiseniorsretraite/2021-11-27 04:44 -  
[DIR]15-encadrement_sous-traitance_femmes_de_menage/2020-11-06 14:05 -  
[DIR]15-encadrement_strict_retention_administrative_familles_mineurs/2020-11-06 14:05 -  
[DIR]15-epreuve_theorique_code_route_lycees/2020-11-06 14:05 -  
[DIR]15-equilibre_pouvoirs_constitutionnels/2021-02-13 04:46 -  
[DIR]15-equilibre_pouvoirs_constitutionnels_tmp/2024-03-16 04:37 -  
[DIR]15-ethique_de_l_urgence/2020-11-06 14:04 -  
[DIR]15-ethique_don_organes/2022-02-02 05:05 -  
[DIR]15-exclusion_etrangers_irreguliers_tarification_sociale_transports/2020-12-02 04:38 -  
[DIR]15-exclusion_etrangers_irreguliers_tarification_sociale_transports_tmp/2024-03-16 04:37 -  
[DIR]15-exoneration_tva_masques_gels_hydro-alcooliques_covid-19/2020-11-06 14:05 -  
[DIR]15-experimentation_territoire_zero_chomeur_longue_duree/2020-11-06 14:05 -  
[DIR]15-experimentation_territoriale_instauration/2020-11-06 14:05 -  
[DIR]15-faciliter_changement_nom_enfants/2021-12-29 04:53 -  
[DIR]15-financement_infrastructures_telephonie_mobile/2020-11-06 14:05 -  
[DIR]15-fonctionnaires_outremer/2021-12-08 04:50 -  
[DIR]15-fonctionnement_sdis_soutien/2020-11-06 14:05 -  
[DIR]15-fonds_indemnisation_victimes_chlordecone_paraquat/2020-11-06 14:04 -  
[DIR]15-fonds_soutien_creation_artistique/2020-11-06 14:05 -  
[DIR]15-formation_sagefemme/2021-11-24 04:44 -  
[DIR]15-fraude_identite_mineurs_non_accompagnes/2021-03-24 04:50 -  
[DIR]15-fraude_identite_mineurs_non_accompagnes_tmp/2024-03-16 04:37 -  
[DIR]15-garantie_emploi_etat_employeur/2021-05-05 04:30 -  
[DIR]15-garantie_salaire-formation_transition_economie/2020-11-06 14:05 -  
[DIR]15-gaspillagealimentaire/2021-02-13 04:46 -  
[DIR]15-gestion_crise_sanitaire/2021-07-21 04:35 -  
[DIR]15-gestion_sortie_crise_sanitaire/2021-05-12 04:34 -  
[DIR]15-glyphosate_interdiction/2020-11-06 14:05 -  
[DIR]15-indemnisationvictimescovid/2021-02-17 04:40 -  
[DIR]15-individus_violents_manifestations/2021-03-24 04:50 -  
[DIR]15-individus_violents_manifestations_tmp/2024-03-16 04:37 -  
[DIR]15-inscription_office_consultation_accession_pleine_souverainete_nouvelle-caledonie/2020-11-06 14:05 -  
[DIR]15-inspection_generale_protection_lanceurs_alerte/2020-11-06 14:05 -  
[DIR]15-instruments_lutte_pollution_plastique/2022-02-02 05:06 -  
[DIR]15-instruments_lutte_pollution_plastique_tmp/2024-03-16 04:37 -  
[DIR]15-integrite_mandats_electifs/2020-11-06 14:05 -  
[DIR]15-interdiction_additifs_nitres/2022-02-02 05:07 -  
[DIR]15-interdiction_additifs_nitrites/2021-02-10 04:33 -  
[DIR]15-interdiction_cumul_retraite_indemnite_activite_cc/2020-11-06 14:05 -  
[DIR]15-interdiction_fermes_usines/2021-05-05 04:30 -  
[DIR]15-interdiction_pratiques_modifiant_orientation_sexuelle/2021-10-06 04:39 -  
[DIR]15-interdiction_regime_europeen_travail_detache/2020-11-06 14:05 -  
[DIR]15-interdire_glyphosate/2022-01-12 04:55 -  
[DIR]15-interdire_glyphosate_tmp/2024-03-16 04:37 -  
[DIR]15-justice_fiscale_isf/2020-11-06 14:05 -  
[DIR]15-justiceetautonomieenfaveurdespersonnesensituationdehandicap/2021-10-06 04:39 -  
[DIR]15-lanceurs_centre_spatial_guyanais/2021-09-29 04:48 -  
[DIR]15-legalisation_cannabis/2022-01-12 04:55 -  
[DIR]15-legalisation_controlee_production_vente_cannabis/2021-04-21 05:06 -  
[DIR]15-limitation_impacts_negatifs_publicite/2021-05-05 04:30 -  
[DIR]15-limitation_impacts_negatifs_publicite_tmp/2024-03-16 04:37 -  
[DIR]15-limite_decente_ecarts_revenu/2021-02-24 04:47 -  
[DIR]15-loi_finances_2020/2020-11-06 14:05 -  
[DIR]15-loi_programmation_hopital_public_ehpad/2020-11-06 14:05 -  
[DIR]15-lutte_contre_le_dereglement_climatique/2021-05-01 04:46 -  
[DIR]15-lutte_contre_violences_sexuelles_enfants/2020-11-06 14:05 -  
[DIR]15-lutte_exclusion_financiere/2022-02-02 05:07 -  
[DIR]15-lutte_sur-reglementation/2020-11-06 14:05 -  
[DIR]15-lutter_precarite_accompagnants_eleves/2022-01-19 05:02 -  
[DIR]15-marche_assurance/2021-11-24 04:45 -  
[DIR]15-mesures_urgence_intermittents_emploi/2021-06-09 04:46 -  
[DIR]15-mise_sur_le_marche_de_certains_produits_phytopharmaceutiques_en_cas_de_danger_sanitaire/2020-11-06 14:05 -  
[DIR]15-modernisation_gestion_fp/2021-07-14 04:35 -  
[DIR]15-moderniser_lutte_contrefacon/2021-11-24 04:45 -  
[DIR]15-moratoire_implantation_entrepots_operateurs_commerce_ligne/2020-11-06 14:05 -  
[DIR]15-nationalisation_sca/2022-01-12 04:56 -  
[DIR]15-nationalisation_sca_tmp/2024-03-16 04:38 -  
[DIR]15-octroi_prime_benevole_performance/2020-11-06 14:04 -  
[DIR]15-ordonnances_royaume_uni/2021-04-21 05:08 -  
[DIR]15-organisation_internationale_navigation_maritime/2022-02-16 05:13 -  
[DIR]15-ouverture_marche_travail_personnes_diabetiques/2020-11-06 14:05 -  
[DIR]15-ouverture_marche_travail_personnes_diabetiques_tmp/2021-11-17 04:48 -  
[DIR]15-parer_crise_alimentaire_agricole/2020-11-06 14:05 -  
[DIR]15-parrainage_citoyen_des_refugies/2020-11-06 14:05 -  
[DIR]15-parrainage_citoyen_des_refugies_tmp/2024-03-16 04:38 -  
[DIR]15-parrainages_citoyens_pour_la_candidature_a_lelection_presidentielle/2021-05-05 04:31 -  
[DIR]15-parrainages_citoyens_pour_la_candidature_a_lelection_presidentielle_tmp/2024-03-16 04:38 -  
[DIR]15-permis_conduire_public_gratuit/2020-11-06 14:05 -  
[DIR]15-pjl_approbation_goteborg/2021-11-06 04:57 -  
[DIR]15-pjl_protection_enfants/2021-07-10 04:36 -  
[DIR]15-pjlc_environnement_tmp/2021-03-17 05:06 -  
[DIR]15-plafonnement_frais_bancaires/2020-11-06 14:05 -  
[DIR]15-plateforme_referencement_covid/2021-11-27 04:46 -  
[DIR]15-plf_2022/2021-11-17 04:49 -  
[DIR]15-plfr_2021_2_tmp/2021-11-06 04:58 -  
[DIR]15-plfss_pour_2022/2021-10-27 04:56 -  
[DIR]15-plfss_pour_2022_tmp/2021-10-30 04:56 -  
[DIR]15-pole_public_medicament/2020-11-06 14:05 -  
[DIR]15-possibilite_referendums_initiative_citoyenne/2020-11-06 14:05 -  
[DIR]15-ppl_hcfp/2021-07-14 04:36 -  
[DIR]15-ppl_lfss/2021-07-14 04:36 -  
[DIR]15-pplc_vote_blanc/2022-02-16 05:15 -  
[DIR]15-pplo_lfss/2021-07-14 04:36 -  
[DIR]15-precarite_professionnels_arts/2021-05-05 04:33 -  
[DIR]15-prevention-actes-terrorisme-et-renseignement/2021-06-02 04:34 -  
[DIR]15-prevention_risques_technologiques_installations/2021-06-16 04:46 -  
[DIR]15-prevention_risques_technologiques_installations_tmp/2024-03-16 04:39 -  
[DIR]15-prime_climat_lutte_precarite_energetique/2020-11-06 14:05 -  
[DIR]15-prise_en_compte_ODD/2021-04-07 05:27 -  
[DIR]15-prise_en_compte_ODD_tmp/2024-03-16 04:39 -  
[DIR]15-programmation_rattrapage_mayotte/2020-11-06 14:05 -  
[DIR]15-projetdeloirenforcantlesoutilsdegestiondelacrisesanitaire/2022-01-05 05:00 -  
[DIR]15-promotion_impression_tickets_caisse_demande/2020-11-06 14:04 -  
[DIR]15-proportionnelle_scrutin_legislatif/2021-05-05 04:33 -  
[DIR]15-proportionnelle_scrutin_legislatif_tmp/2024-03-16 04:39 -  
[DIR]15-prorogationetaturgencesanitaireoutre-mer_tmp/2021-09-08 04:44 -  
[DIR]15-protection_biens_communs/2021-12-15 04:57 -  
[DIR]15-protection_effective_lanceurs_alerte/2020-11-06 14:05 -  
[DIR]15-protection_lanceurs_alerte/2021-11-17 04:51 -  
[DIR]15-protection_sociale_assistants_maternels/2021-03-17 05:11 -  
[DIR]15-proteger_remuneration_agriculteurs/2021-06-23 04:57 -  
[DIR]15-pupille_nation_enfants_sauveteurs_mer_financement_snsm/2020-11-06 14:05 -  
[DIR]15-pupille_nationaux_operations_secours/2020-11-06 14:05 -  
[DIR]15-ratif_convention_trafic_organes_humains/2022-01-26 05:14 -  
[DIR]15-ratification_convention_nationalite_france_espagne/2022-01-26 05:14 -  
[DIR]15-ratification_convention_oit_violence_harcelement_tmp/2021-07-28 04:36 -  
[DIR]15-ratification_ordonnance_2017-484/2020-11-06 14:05 -  
[DIR]15-ratification_ordonnance_2020-390/2020-11-06 14:05 -  
[DIR]15-ratification_ordonnance_representation_travailleurs_independants/2021-09-29 04:50 -  
[DIR]15-ratification_traite_allemagne_cooperation_integration/2020-11-06 14:05 -  
[DIR]15-reconnaissance_crime_ecocide_2/2020-11-06 14:04 -  
[DIR]15-reconnaissance_harkis/2021-11-17 04:52 -  
[DIR]15-reduction_delai_exoneration_droits_mutations/2020-11-06 14:05 -  
[DIR]15-reforme_fiscalite_succession/2022-01-19 05:05 -  
[DIR]15-reforme_fiscalite_succession_tmp/2024-03-16 04:39 -  
[DIR]15-reforme_outils_risques_climatiques_agriculture/2022-01-12 04:59 -  
[DIR]15-reglement_budget_2020/2021-06-12 04:51 -  
[DIR]15-rehabiliter_fusilles_exemples_WW1/2022-01-08 05:09 -  
[DIR]15-renforcement_parite_fonctions_electives_communes/2022-02-02 05:11 -  
[DIR]15-reponsabilite_penale_securite_interieure/2021-09-22 04:44 -  
[DIR]15-restitution_biens_antisemites/2022-01-26 05:15 -  
[DIR]15-retablissement_pouvoir_achat/2020-11-06 14:05 -  
[DIR]15-retraite_universellement_juste/2020-11-06 14:05 -  
[DIR]15-revalorisation_retraites_agricoles/2021-06-16 04:48 -  
[DIR]15-revocation_elus/2022-01-12 05:00 -  
[DIR]15-revocation_elus_tmp/2024-03-16 04:39 -  
[DIR]15-role_du_defenseur_des_droits_signalement_alerte/2021-11-17 04:52 -  
[DIR]15-rsa_jeunes_18/2021-05-05 04:33 -  
[DIR]15-sante_accessible_tous/2021-12-01 04:50 -  
[DIR]15-securite_interieure_orientation_programmation/2020-11-06 14:05 -  
[DIR]15-statut_de_la_collectivite_de_corse/2022-02-02 05:12 -  
[DIR]15-statut_juridique_biens_communs/2021-12-15 04:59 -  
[DIR]15-subventions_pme_conseils_departementaux_covid-19/2020-11-06 14:05 -  
[DIR]15-suppression_aah_prise_compte_revenus_conjoint/2020-11-06 14:05 -  
[DIR]15-systeme_sante_confiance_simplification1_tmp/2020-12-09 04:36 -  
[DIR]15-systeme_universel_de_retraite/2020-11-06 14:05 -  
[DIR]15-taux_reduit_tva_hebergement_touristique_restauration/2020-11-06 14:04 -  
[DIR]15-taxe_profiteurs_crise/2021-05-05 04:34 -  
[DIR]15-taxe_profiteurs_crise_tmp/2024-03-16 04:40 -  
[DIR]15-techniques_immobilisation_letales_interdiction/2020-11-06 14:05 -  
[DIR]15-transmission_droits_compte_formation/2021-10-20 04:56 -  
[DIR]15-urgence_desertification_medicale/2022-01-19 05:07 -  
[DIR]15-urgence_foncier_agricole/2021-05-26 04:38 -  
[DIR]15-valorisation_volontariat_sapeurs-pompiers/2021-05-26 04:38 -  
[DIR]15-versement_prime_naissance_avant_enfant/2020-11-06 14:05 -  
[DIR]15-vigilancesanitaire/2021-10-20 04:56 -  
[DIR]15-vote_par_correspondance/2022-02-02 05:12 -  
[DIR]15-vote_par_correspondance_tmp/2024-03-16 04:40 -  
[TXT]dossiers.csv2024-07-29 01:00 608K 
[DIR]logs-encours/2023-04-08 04:57 -  
[DIR]logs/2024-07-27 04:23 -  
[DIR]pjl07-153/2020-10-05 18:58 -  
[DIR]pjl07-156/2020-10-05 18:59 -  
[DIR]pjl07-170/2020-10-05 18:59 -  
[DIR]pjl07-177/2020-10-05 19:00 -  
[DIR]pjl07-200/2020-10-05 19:01 -  
[DIR]pjl07-207/2020-10-05 19:02 -  
[DIR]pjl07-220/2020-10-05 19:03 -  
[DIR]pjl07-227/2020-10-05 19:03 -  
[DIR]pjl07-267/2020-10-05 19:04 -  
[DIR]pjl07-276/2020-10-05 19:05 -  
[DIR]pjl07-277/2020-10-05 19:05 -  
[DIR]pjl07-278/2020-10-05 19:06 -  
[DIR]pjl07-279/2020-10-05 19:06 -  
[DIR]pjl07-280/2020-10-05 19:07 -  
[DIR]pjl07-283/2020-10-05 19:07 -  
[DIR]pjl07-293/2020-10-05 19:08 -  
[DIR]pjl07-300/2020-10-05 19:08 -  
[DIR]pjl07-302/2020-10-05 19:09 -  
[DIR]pjl07-309/2020-10-05 19:10 -  
[DIR]pjl07-332/2020-10-05 19:10 -  
[DIR]pjl07-333/2020-10-05 19:11 -  
[DIR]pjl07-334/2020-10-05 19:11 -  
[DIR]pjl07-341/2020-10-05 19:12 -  
[DIR]pjl07-351/2020-10-05 19:12 -  
[DIR]pjl07-365/2020-11-06 14:04 -  
[DIR]pjl07-365_tmp/2020-10-05 20:37 -  
[DIR]pjl07-375/2020-10-05 19:13 -  
[DIR]pjl07-389/2020-10-05 19:14 -  
[DIR]pjl07-390/2020-10-05 19:14 -  
[DIR]pjl07-394/2020-10-05 19:15 -  
[DIR]pjl07-395/2020-10-05 19:15 -  
[DIR]pjl07-398/2020-10-05 19:18 -  
[DIR]pjl07-405/2020-10-05 20:39 -  
[DIR]pjl07-422/2020-10-05 19:19 -  
[DIR]pjl07-464/2020-10-05 19:21 -  
[DIR]pjl07-465/2020-10-05 19:22 -  
[DIR]pjl07-488/2020-10-05 19:22 -  
[DIR]pjl07-495/2020-10-05 19:24 -  
[DIR]pjl07-496/2020-10-05 19:25 -  
[DIR]pjl07-497/2020-10-05 19:27 -  
[DIR]pjl07-498/2020-10-05 19:28 -  
[DIR]pjl07-501/2020-10-05 19:29 -  
[DIR]pjl07-502/2020-10-05 19:30 -  
[DIR]pjl08-007/2020-10-05 19:31 -  
[DIR]pjl08-014/2020-10-05 19:32 -  
[DIR]pjl08-022/2020-10-05 19:32 -  
[DIR]pjl08-035/2020-10-05 19:33 -  
[DIR]pjl08-038/2020-10-05 19:34 -  
[DIR]pjl08-042/2020-10-05 19:36 -  
[DIR]pjl08-055/2020-10-05 19:37 -  
[DIR]pjl08-068/2020-10-05 19:37 -  
[DIR]pjl08-069/2020-10-05 19:38 -  
[DIR]pjl08-081/2020-10-05 19:38 -  
[DIR]pjl08-089/2020-10-05 19:39 -  
[DIR]pjl08-090/2020-10-05 19:39 -  
[DIR]pjl08-105/2020-10-05 19:40 -  
[DIR]pjl08-106/2020-10-05 19:40 -  
[DIR]pjl08-122/2020-10-05 19:41 -  
[DIR]pjl08-134/2020-10-05 19:42 -  
[DIR]pjl08-142/2020-10-05 19:43 -  
[DIR]pjl08-144/2020-10-05 19:44 -  
[DIR]pjl08-145/2020-10-05 19:45 -  
[DIR]pjl08-154/2020-10-05 19:46 -  
[DIR]pjl08-155/2020-10-05 19:48 -  
[DIR]pjl08-157/2020-10-05 19:49 -  
[DIR]pjl08-159/2020-10-05 19:50 -  
[DIR]pjl08-160/2020-10-05 19:50 -  
[DIR]pjl08-175/2020-10-05 19:51 -  
[DIR]pjl08-183/2020-10-05 19:52 -  
[DIR]pjl08-190/2020-10-05 19:53 -  
[DIR]pjl08-191/2020-10-05 19:53 -  
[DIR]pjl08-192/2020-10-05 19:54 -  
[DIR]pjl08-193/2020-10-05 19:54 -  
[DIR]pjl08-200/2020-10-05 19:55 -  
[DIR]pjl08-247/2020-10-05 19:56 -  
[DIR]pjl08-248/2020-10-05 19:56 -  
[DIR]pjl08-290/2020-10-05 20:01 -  
[DIR]pjl08-297/2020-10-05 20:02 -  
[DIR]pjl08-310/2020-10-05 20:02 -  
[DIR]pjl08-311/2020-10-05 20:03 -  
[DIR]pjl08-312/2020-10-05 20:04 -  
[DIR]pjl08-313/2020-10-05 20:04 -  
[DIR]pjl08-314/2020-10-05 20:05 -  
[DIR]pjl08-315/2020-10-05 20:06 -  
[DIR]pjl08-333/2020-10-05 20:07 -  
[DIR]pjl08-334/2020-10-05 20:07 -  
[DIR]pjl08-335/2020-10-05 20:08 -  
[DIR]pjl08-348/2020-10-05 20:09 -  
[DIR]pjl08-349/2020-10-05 20:09 -  
[DIR]pjl08-350/2020-10-05 20:10 -  
[DIR]pjl08-351/2020-10-05 20:11 -  
[DIR]pjl08-352/2020-10-05 20:11 -  
[DIR]pjl08-353/2020-10-05 20:12 -  
[DIR]pjl08-354/2020-10-05 20:12 -  
[DIR]pjl08-355/2020-10-05 20:13 -  
[DIR]pjl08-356/2020-10-05 20:14 -  
[DIR]pjl08-357/2020-10-05 20:14 -  
[DIR]pjl08-364/2020-10-05 20:16 -  
[DIR]pjl08-376/2020-10-05 20:17 -  
[DIR]pjl08-390/2020-10-05 20:18 -  
[DIR]pjl08-391/2020-10-05 20:18 -  
[DIR]pjl08-404/2020-10-05 20:19 -  
[DIR]pjl08-405/2020-10-05 20:20 -  
[DIR]pjl08-406/2020-10-05 20:20 -  
[DIR]pjl08-407/2020-10-05 20:21 -  
[DIR]pjl08-408/2020-10-05 20:22 -  
[DIR]pjl08-409/2020-10-05 20:22 -  
[DIR]pjl08-424/2020-10-05 20:23 -  
[DIR]pjl08-429/2020-10-05 20:24 -  
[DIR]pjl08-438/2020-10-05 20:24 -  
[DIR]pjl08-451/2020-10-05 20:25 -  
[DIR]pjl08-452/2020-10-05 20:25 -  
[DIR]pjl08-459/2020-10-05 20:26 -  
[DIR]pjl08-460/2020-10-05 20:27 -  
[DIR]pjl08-462/2020-10-05 20:28 -  
[DIR]pjl08-468/2020-10-05 20:47 -  
[DIR]pjl08-498/2020-10-05 20:48 -  
[DIR]pjl08-502/2020-10-05 20:49 -  
[DIR]pjl08-505/2020-10-05 20:50 -  
[DIR]pjl08-515/2020-10-05 20:51 -  
[DIR]pjl08-555/2020-10-05 20:51 -  
[DIR]pjl08-568/2020-10-05 20:52 -  
[DIR]pjl08-569/2020-10-05 20:53 -  
[DIR]pjl08-570/2020-10-05 20:53 -  
[DIR]pjl08-571/2020-10-05 20:54 -  
[DIR]pjl08-572/2020-10-05 20:55 -  
[DIR]pjl08-575/2020-10-05 20:55 -  
[DIR]pjl08-578/2020-10-05 20:57 -  
[DIR]pjl08-582/2020-10-05 20:58 -  
[DIR]pjl08-583/2020-10-05 20:59 -  
[DIR]pjl08-599/2020-10-05 21:00 -  
[DIR]pjl08-604/2020-10-05 21:01 -  
[DIR]pjl08-605/2020-10-05 21:02 -  
[DIR]pjl08-607/2020-10-05 21:03 -  
[DIR]pjl08-610/2020-10-05 21:04 -  
[DIR]pjl08-611/2020-10-05 21:06 -  
[DIR]pjl08-613/2020-10-05 21:07 -  
[DIR]pjl08-632/2020-10-05 21:07 -  
[DIR]pjl08-640/2020-10-05 21:09 -  
[DIR]pjl08-641/2020-10-05 21:10 -  
[DIR]pjl09-015/2020-10-05 21:11 -  
[DIR]pjl09-016/2020-10-05 21:12 -  
[DIR]pjl09-029/2020-10-05 21:14 -  
[DIR]pjl09-048/2020-10-05 21:15 -  
[DIR]pjl09-060/2020-10-05 21:19 -  
[DIR]pjl09-063/2020-10-05 21:21 -  
[DIR]pjl09-111/2020-10-05 21:22 -  
[DIR]pjl09-112/2020-10-05 21:22 -  
[DIR]pjl09-113/2020-10-05 21:23 -  
[DIR]pjl09-123/2020-10-05 21:25 -  
[DIR]pjl09-200/2020-11-06 14:05 -  
[DIR]pjl09-200_tmp/2020-10-05 21:28 -  
[DIR]pjl09-271/2020-10-05 21:30 -  
[DIR]pjl09-272/2020-10-05 21:30 -  
[DIR]pjl09-273/2020-10-05 21:31 -  
[DIR]pjl09-274/2020-10-05 21:31 -  
[DIR]pjl09-276/2020-10-05 21:33 -  
[DIR]pjl09-292/2020-10-05 21:36 -  
[DIR]pjl09-302/2020-10-05 21:37 -  
[DIR]pjl09-321/2020-10-05 21:37 -  
[DIR]pjl09-344/2020-10-05 21:39 -  
[DIR]pjl09-345/2020-10-05 21:39 -  
[DIR]pjl09-351/2020-10-05 21:40 -  
[DIR]pjl09-352/2020-10-05 21:41 -  
[DIR]pjl09-356/2020-10-05 21:42 -  
[DIR]pjl09-357/2020-10-05 21:42 -  
[DIR]pjl09-375/2020-10-05 21:43 -  
[DIR]pjl09-395/2020-10-05 21:44 -  
[DIR]pjl09-402/2020-10-05 21:44 -  
[DIR]pjl09-403a/2020-10-05 21:45 -  
[DIR]pjl09-404/2020-10-05 21:45 -  
[DIR]pjl09-405/2020-10-05 21:46 -  
[DIR]pjl09-406/2020-10-05 21:47 -  
[DIR]pjl09-414/2020-10-05 21:48 -  
[DIR]pjl09-424/2020-10-05 21:49 -  
[DIR]pjl09-427/2020-10-05 21:50 -  
[DIR]pjl09-444/2020-10-05 21:51 -  
[DIR]pjl09-445/2020-10-05 21:52 -  
[DIR]pjl09-446/2020-10-05 21:53 -  
[DIR]pjl09-511/2020-10-05 21:53 -  
[DIR]pjl09-540/2020-10-05 21:54 -  
[DIR]pjl09-541/2020-10-05 21:55 -  
[DIR]pjl09-542/2020-10-05 21:56 -  
[DIR]pjl09-543/2020-10-05 21:56 -  
[DIR]pjl09-544/2020-10-05 21:57 -  
[DIR]pjl09-545/2020-10-05 21:58 -  
[DIR]pjl09-546/2020-10-05 21:58 -  
[DIR]pjl09-547/2020-10-05 21:59 -  
[DIR]pjl09-548/2020-10-05 22:00 -  
[DIR]pjl09-549/2020-10-05 22:00 -  
[DIR]pjl09-550/2020-10-05 22:01 -  
[DIR]pjl09-551/2020-10-05 22:01 -  
[DIR]pjl09-555/2020-10-05 22:03 -  
[DIR]pjl09-585/2020-10-05 22:04 -  
[DIR]pjl09-593/2020-10-05 22:05 -  
[DIR]pjl09-602/2020-10-05 22:06 -  
[DIR]pjl09-611/2020-10-05 22:06 -  
[DIR]pjl09-664/2020-10-05 22:07 -  
[DIR]pjl09-665/2020-10-05 22:08 -  
[DIR]pjl09-666/2020-10-05 22:08 -  
[DIR]pjl09-667/2020-10-05 22:09 -  
[DIR]pjl09-668/2020-10-05 22:10 -  
[DIR]pjl09-669/2020-10-05 22:10 -  
[DIR]pjl09-670/2020-10-05 22:11 -  
[DIR]pjl09-672/2020-10-05 22:12 -  
[DIR]pjl09-675/2020-10-05 22:12 -  
[DIR]pjl09-687/2020-10-05 22:14 -  
[DIR]pjl09-688/2020-10-05 22:15 -  
[DIR]pjl09-689/2020-10-05 22:16 -  
[DIR]pjl09-713/2020-10-05 22:21 -  
[DIR]pjl09-714/2020-10-05 22:21 -  
[DIR]pjl09-715/2020-10-05 22:22 -  
[DIR]pjl09-716/2020-10-05 22:22 -  
[DIR]pjl09-741/2020-10-05 22:23 -  
[DIR]pjl09-742/2020-10-05 22:24 -  
[DIR]pjl09-743/2020-10-05 22:25 -  
[DIR]pjl09-744/2020-10-05 22:25 -  
[DIR]pjl09-745/2020-11-06 14:05 -  
[DIR]pjl09-745_tmp/2020-10-05 22:26 -  
[DIR]pjl09-746/2020-10-05 22:27 -  
[DIR]pjl10-022/2020-10-05 22:28 -  
[DIR]pjl10-027/2020-10-05 22:31 -  
[DIR]pjl10-037/2020-10-05 22:31 -  
[DIR]pjl10-066/2020-10-05 22:33 -  
[DIR]pjl10-070/2020-10-05 22:34 -  
[DIR]pjl10-103/2020-10-05 22:34 -  
[DIR]pjl10-104/2020-10-05 22:35 -  
[DIR]pjl10-133/2020-10-05 22:36 -  
[DIR]pjl10-137/2020-10-05 22:36 -  
[DIR]pjl10-163/2020-10-05 22:40 -  
[DIR]pjl10-197/2020-10-05 22:40 -  
[DIR]pjl10-199/2020-10-05 22:41 -  
[DIR]pjl10-200/2020-10-05 22:42 -  
[DIR]pjl10-209/2020-10-05 22:43 -  
[DIR]pjl10-210/2020-10-05 22:44 -  
[DIR]pjl10-225/2020-10-05 22:45 -  
[DIR]pjl10-253/2020-10-05 22:46 -  
[DIR]pjl10-264/2020-10-05 22:47 -  
[DIR]pjl10-265/2020-10-05 22:51 -  
[DIR]pjl10-285/2020-10-05 22:51 -  
[DIR]pjl10-304/2020-10-05 22:53 -  
[DIR]pjl10-322/2020-10-05 22:54 -  
[DIR]pjl10-350/2020-10-05 22:54 -  
[DIR]pjl10-351/2020-10-05 22:55 -  
[DIR]pjl10-359/2020-10-05 22:56 -  
[DIR]pjl10-360/2020-10-05 22:56 -  
[DIR]pjl10-361/2020-10-05 22:58 -  
[DIR]pjl10-372/2020-10-05 22:58 -  
[DIR]pjl10-396/2020-10-05 22:59 -  
[DIR]pjl10-407/2020-10-05 23:00 -  
[DIR]pjl10-408/2020-10-05 23:00 -  
[DIR]pjl10-409/2020-10-05 23:01 -  
[DIR]pjl10-413/2020-10-05 23:02 -  
[DIR]pjl10-414/2020-10-05 23:04 -  
[DIR]pjl10-438/2020-10-05 23:05 -  
[DIR]pjl10-450/2020-10-05 23:06 -  
[DIR]pjl10-452/2020-10-05 23:07 -  
[DIR]pjl10-465/2020-10-05 23:08 -  
[DIR]pjl10-466/2020-10-05 23:08 -  
[DIR]pjl10-511/2020-10-05 23:09 -  
[DIR]pjl10-512/2020-10-05 23:10 -  
[DIR]pjl10-513/2020-10-05 23:10 -  
[DIR]pjl10-514/2020-10-05 23:11 -  
[DIR]pjl10-515/2020-10-05 23:12 -  
[DIR]pjl10-516/2020-10-05 23:12 -  
[DIR]pjl10-534/2020-10-05 23:13 -  
[DIR]pjl10-554/2020-10-05 23:14 -  
[DIR]pjl10-611/2020-10-05 23:15 -  
[DIR]pjl10-613/2020-10-05 23:17 -  
[DIR]pjl10-653/2020-10-05 23:18 -  
[DIR]pjl10-672/2020-10-05 23:19 -  
[DIR]pjl10-689/2020-10-05 23:21 -  
[DIR]pjl10-783/2020-10-05 23:22 -  
[DIR]pjl10-784/2020-10-05 23:23 -  
[DIR]pjl10-786/2020-10-05 23:24 -  
[DIR]pjl11-002/2020-10-05 23:25 -  
[DIR]pjl11-003/2020-10-05 23:26 -  
[DIR]pjl11-004/2020-10-05 23:26 -  
[DIR]pjl11-005/2020-10-05 23:28 -  
[DIR]pjl11-030/2020-10-05 23:29 -  
[DIR]pjl11-131/2020-10-05 23:30 -  
[DIR]pjl11-132/2020-10-05 23:30 -  
[DIR]pjl11-133/2020-10-05 23:31 -  
[DIR]pjl11-134/2020-10-05 23:32 -  
[DIR]pjl11-135/2020-10-05 23:32 -  
[DIR]pjl11-141/2020-10-05 23:33 -  
[DIR]pjl11-152/2020-10-05 23:34 -  
[DIR]pjl11-153/2020-10-05 23:35 -  
[DIR]pjl11-166/2020-10-05 23:37 -  
[DIR]pjl11-181/2020-10-05 23:38 -  
[DIR]pjl11-182/2020-10-05 23:39 -  
[DIR]pjl11-183/2020-10-05 23:39 -  
[DIR]pjl11-184/2020-10-05 23:40 -  
[DIR]pjl11-185/2020-10-05 23:41 -  
[DIR]pjl11-186/2020-10-05 23:41 -  
[DIR]pjl11-187/2020-10-05 23:42 -  
[DIR]pjl11-205/2020-10-05 23:43 -  
[DIR]pjl11-211/2020-10-05 23:44 -  
[DIR]pjl11-242/2020-10-05 23:45 -  
[DIR]pjl11-243/2020-10-05 23:47 -  
[DIR]pjl11-251/2020-10-05 23:47 -  
[DIR]pjl11-264/2020-10-05 23:49 -  
[DIR]pjl11-288/2020-10-05 23:49 -  
[DIR]pjl11-348/2020-10-05 23:50 -  
[DIR]pjl11-349/2020-10-05 23:51 -  
[DIR]pjl11-350/2020-11-06 14:05 -  
[DIR]pjl11-350_tmp/2020-10-05 23:52 -  
[DIR]pjl11-351/2020-10-05 23:52 -  
[DIR]pjl11-352/2020-10-05 23:53 -  
[DIR]pjl11-353/2020-10-05 23:54 -  
[DIR]pjl11-354/2020-10-05 23:54 -  
[DIR]pjl11-374/2020-10-05 23:55 -  
[DIR]pjl11-375/2020-10-05 23:56 -  
[DIR]pjl11-376/2020-10-05 23:57 -  
[DIR]pjl11-389/2020-10-05 23:59 -  
[DIR]pjl11-393/2020-10-05 23:59 -  
[DIR]pjl11-394/2020-10-06 00:00 -  
[DIR]pjl11-421/2020-10-06 00:01 -  
[DIR]pjl11-422/2020-10-06 00:02 -  
[DIR]pjl11-451/2020-10-06 00:03 -  
[DIR]pjl11-454/2020-10-06 00:03 -  
[DIR]pjl11-455/2020-10-06 00:04 -  
[DIR]pjl11-456/2020-10-06 00:05 -  
[DIR]pjl11-485/2020-10-06 00:06 -  
[DIR]pjl11-492/2020-10-06 00:07 -  
[DIR]pjl11-493/2020-10-06 00:08 -  
[DIR]pjl11-494/2020-10-06 00:08 -  
[DIR]pjl11-496/2020-10-06 00:09 -  
[DIR]pjl11-497/2020-10-06 00:10 -  
[DIR]pjl11-498/2020-10-06 00:11 -  
[DIR]pjl11-502/2020-10-06 00:12 -  
[DIR]pjl11-523/2020-10-06 00:13 -  
[DIR]pjl11-524/2020-10-06 00:14 -  
[DIR]pjl11-527/2020-10-06 00:15 -  
[DIR]pjl11-529/2020-10-06 00:16 -  
[DIR]pjl11-581/2020-10-06 00:17 -  
[DIR]pjl11-582/2020-10-06 00:17 -  
[DIR]pjl11-592/2020-10-06 00:18 -  
[DIR]pjl11-606/2020-10-06 00:19 -  
[DIR]pjl11-655/2020-10-06 00:20 -  
[DIR]pjl11-663/2020-10-06 00:21 -  
[DIR]pjl11-664/2020-10-06 00:22 -  
[DIR]pjl11-665/2020-10-06 00:22 -  
[DIR]pjl11-687/2020-10-06 00:25 -  
[DIR]pjl11-708/2020-10-06 00:26 -  
[DIR]pjl11-709/2020-10-06 00:26 -  
[DIR]pjl11-713/2020-10-06 00:27 -  
[DIR]pjl11-714/2020-10-06 00:28 -  
[DIR]pjl11-715/2020-10-06 00:28 -  
[DIR]pjl11-716/2020-10-06 00:29 -  
[DIR]pjl11-719/2020-10-06 00:30 -  
[DIR]pjl11-720/2020-10-06 00:30 -  
[DIR]pjl11-737/2020-10-06 00:31 -  
[DIR]pjl11-751/2020-10-06 00:33 -  
[DIR]pjl11-760/2020-10-06 00:35 -  
[DIR]pjl11-788/2020-10-06 00:35 -  
[DIR]pjl11-789/2020-10-06 00:36 -  
[DIR]pjl12-006/2020-10-06 00:37 -  
[DIR]pjl12-007/2020-10-06 00:38 -  
[DIR]pjl12-021/2020-10-06 00:39 -  
[DIR]pjl12-043/2020-10-06 00:40 -  
[DIR]pjl12-069/2020-10-06 00:41 -  
[DIR]pjl12-133/2020-10-06 00:42 -  
[DIR]pjl12-134/2020-10-06 00:42 -  
[DIR]pjl12-135/2020-10-06 00:43 -  
[DIR]pjl12-136/2020-10-06 00:44 -  
[DIR]pjl12-163/2020-10-06 00:45 -  
[DIR]pjl12-165/2020-10-06 00:47 -  
[DIR]pjl12-166/2020-10-06 00:49 -  
[DIR]pjl12-176/2020-10-06 00:50 -  
[DIR]pjl12-204/2020-10-06 00:54 -  
[DIR]pjl12-225/2020-10-06 00:54 -  
[DIR]pjl12-260/2020-10-06 00:56 -  
[DIR]pjl12-289/2020-10-06 00:57 -  
[DIR]pjl12-323/2020-10-06 00:58 -  
[DIR]pjl12-349/2020-10-06 01:02 -  
[DIR]pjl12-365/2020-10-06 01:05 -  
[DIR]pjl12-376/2020-10-06 01:06 -  
[DIR]pjl12-377/2020-10-06 01:07 -  
[DIR]pjl12-416/2020-10-06 01:07 -  
[DIR]pjl12-417/2020-10-06 01:08 -  
[DIR]pjl12-418/2020-10-06 01:09 -  
[DIR]pjl12-419/2020-10-06 01:09 -  
[DIR]pjl12-441/2020-10-06 01:12 -  
[DIR]pjl12-489/2020-10-06 01:15 -  
[DIR]pjl12-495/2020-10-06 01:22 -  
[DIR]pjl12-505/2020-10-06 01:22 -  
[DIR]pjl12-506/2020-10-06 01:23 -  
[DIR]pjl12-507/2020-10-06 01:24 -  
[DIR]pjl12-509/2020-10-06 01:25 -  
[DIR]pjl12-516/2020-10-06 01:25 -  
[DIR]pjl12-517/2020-10-06 01:26 -  
[DIR]pjl12-518/2020-10-06 01:26 -  
[DIR]pjl12-582/2020-10-06 01:27 -  
[DIR]pjl12-602/2020-10-06 01:29 -  
[DIR]pjl12-604/2020-10-06 01:30 -  
[DIR]pjl12-614/2020-10-06 01:32 -  
[DIR]pjl12-626/2020-10-06 01:32 -  
[DIR]pjl12-656/2020-10-06 01:33 -  
[DIR]pjl12-664/2020-10-06 01:34 -  
[DIR]pjl12-677/2020-10-06 01:34 -  
[DIR]pjl12-678/2020-10-06 01:35 -  
[DIR]pjl12-688/2020-10-06 01:37 -  
[DIR]pjl12-689/2020-10-06 01:39 -  
[DIR]pjl12-690/2020-10-06 01:40 -  
[DIR]pjl12-691/2020-10-06 01:41 -  
[DIR]pjl12-697/2020-10-06 01:42 -  
[DIR]pjl12-698/2020-10-06 01:43 -  
[DIR]pjl12-699/2020-10-06 01:43 -  
[DIR]pjl12-700/2020-10-06 01:43 -  
[DIR]pjl12-701/2020-10-06 01:44 -  
[DIR]pjl12-702/2020-10-06 01:45 -  
[DIR]pjl12-703/2020-10-06 01:45 -  
[DIR]pjl12-710/2020-10-06 01:47 -  
[DIR]pjl12-717/2020-11-06 14:05 -  
[DIR]pjl12-718/2020-10-06 01:49 -  
[DIR]pjl12-719/2020-10-06 01:50 -  
[DIR]pjl12-733/2020-10-06 01:53 -  
[DIR]pjl12-734/2020-10-06 01:54 -  
[DIR]pjl12-744/2020-10-06 01:55 -  
[DIR]pjl12-805/2020-10-06 01:57 -  
[DIR]pjl12-815/2020-10-06 01:58 -  
[DIR]pjl12-816/2020-10-06 01:59 -  
[DIR]pjl12-822/2020-10-06 02:01 -  
[DIR]pjl12-837/2020-10-06 02:01 -  
[DIR]pjl13-028/2020-10-06 02:06 -  
[DIR]pjl13-071/2020-10-06 02:09 -  
[DIR]pjl13-097/2020-10-06 02:09 -  
[DIR]pjl13-114/2020-10-06 02:10 -  
[DIR]pjl13-115/2020-10-06 02:11 -  
[DIR]pjl13-118/2020-10-06 02:11 -  
[DIR]pjl13-166/2020-10-06 02:12 -  
[DIR]pjl13-167/2020-10-06 02:12 -  
[DIR]pjl13-175/2020-10-06 02:14 -  
[DIR]pjl13-178/2020-10-06 02:15 -  
[DIR]pjl13-205/2020-10-06 02:15 -  
[DIR]pjl13-215/2020-11-06 14:05 -  
[DIR]pjl13-257/2020-10-06 02:19 -  
[DIR]pjl13-260/2020-10-06 02:20 -  
[DIR]pjl13-261/2020-10-06 02:21 -  
[DIR]pjl13-262/2020-10-06 02:21 -  
[DIR]pjl13-269/2020-10-06 02:22 -  
[DIR]pjl13-270/2020-10-06 02:22 -  
[DIR]pjl13-279/2020-10-06 02:28 -  
[DIR]pjl13-295/2020-10-06 02:28 -  
[DIR]pjl13-349/2020-10-06 02:31 -  
[DIR]pjl13-357/2020-10-06 02:32 -  
[DIR]pjl13-369/2020-10-06 02:33 -  
[DIR]pjl13-370/2020-10-06 02:34 -  
[DIR]pjl13-371/2020-10-06 02:34 -  
[DIR]pjl13-376/2020-10-06 02:36 -  
[DIR]pjl13-403/2020-10-06 02:36 -  
[DIR]pjl13-408/2020-10-06 02:37 -  
[DIR]pjl13-423/2020-10-06 02:37 -  
[DIR]pjl13-447/2020-10-06 02:38 -  
[DIR]pjl13-481/2020-10-06 02:39 -  
[DIR]pjl13-482/2020-10-06 02:40 -  
[DIR]pjl13-489/2020-10-06 02:41 -  
[DIR]pjl13-499/2020-10-06 02:42 -  
[DIR]pjl13-500/2020-10-06 02:43 -  
[DIR]pjl13-501/2020-10-06 02:43 -  
[DIR]pjl13-570/2020-10-06 02:45 -  
[DIR]pjl13-596/2020-10-06 02:46 -  
[DIR]pjl13-635/2020-10-06 02:48 -  
[DIR]pjl13-636/2020-10-06 02:57 -  
[DIR]pjl13-650/2020-10-06 02:59 -  
[DIR]pjl13-660/2020-10-06 03:00 -  
[DIR]pjl13-661/2020-10-06 03:00 -  
[DIR]pjl13-662/2020-10-06 03:01 -  
[DIR]pjl13-671/2020-11-06 14:05 -  
[DIR]pjl13-674/2020-10-06 03:03 -  
[DIR]pjl13-675/2020-10-06 03:03 -  
[DIR]pjl13-676/2020-10-06 03:04 -  
[DIR]pjl13-677/2020-10-06 03:05 -  
[DIR]pjl13-689/2020-11-06 14:05 -  
[DIR]pjl13-706/2020-10-06 03:06 -  
[DIR]pjl13-715/2020-10-06 03:08 -  
[DIR]pjl13-771/2020-10-06 03:09 -  
[DIR]pjl13-780/2020-10-06 03:10 -  
[DIR]pjl13-792/2020-10-06 03:11 -  
[DIR]pjl13-794/2020-10-06 03:11 -  
[DIR]pjl13-798/2020-10-06 03:12 -  
[DIR]pjl13-803/2020-10-06 03:12 -  
[DIR]pjl13-804/2020-10-06 03:16 -  
[DIR]pjl13-806/2020-10-06 03:16 -  
[DIR]pjl13-807/2020-10-06 03:17 -  
[DIR]pjl13-808/2020-10-06 03:18 -  
[DIR]pjl14-004/2020-10-06 03:19 -  
[DIR]pjl14-016/2020-10-06 03:26 -  
[DIR]pjl14-045/2020-10-06 03:27 -  
[DIR]pjl14-048/2020-10-06 03:28 -  
[DIR]pjl14-074/2020-10-06 03:29 -  
[DIR]pjl14-106/2020-10-06 03:29 -  
[DIR]pjl14-116/2020-10-06 03:30 -  
[DIR]pjl14-117/2020-10-06 03:31 -  
[DIR]pjl14-118/2020-10-06 03:31 -  
[DIR]pjl14-119/2020-10-06 03:32 -  
[DIR]pjl14-130/2020-10-06 03:33 -  
[DIR]pjl14-131/2020-10-06 03:33 -  
[DIR]pjl14-138/2020-10-06 03:34 -  
[DIR]pjl14-148/2020-10-06 03:35 -  
[DIR]pjl14-153/2020-10-06 03:35 -  
[DIR]pjl14-155/2020-10-06 03:38 -  
[DIR]pjl14-193/2020-10-06 03:41 -  
[DIR]pjl14-198/2020-10-06 03:42 -  
[DIR]pjl14-210/2020-10-06 03:42 -  
[DIR]pjl14-212/2020-10-06 03:43 -  
[DIR]pjl14-221/2020-10-06 03:43 -  
[DIR]pjl14-222/2020-10-06 03:44 -  
[DIR]pjl14-223/2020-10-06 03:45 -  
[DIR]pjl14-224/2020-10-06 03:45 -  
[DIR]pjl14-241/2020-10-06 03:46 -  
[DIR]pjl14-242/2020-10-06 03:47 -  
[DIR]pjl14-246/2020-10-06 03:47 -  
[DIR]pjl14-260/2020-10-06 03:48 -  
[DIR]pjl14-276/2020-10-06 03:49 -  
[DIR]pjl14-300/2020-10-06 03:57 -  
[DIR]pjl14-324/2020-10-06 03:58 -  
[DIR]pjl14-327/2020-10-06 03:59 -  
[DIR]pjl14-328/2020-10-06 03:59 -  
[DIR]pjl14-340/2020-10-06 04:00 -  
[DIR]pjl14-353/2020-10-06 04:01 -  
[DIR]pjl14-354/2020-10-06 04:02 -  
[DIR]pjl14-355/2020-10-06 04:03 -  
[DIR]pjl14-356/2020-10-06 04:04 -  
[DIR]pjl14-365/2020-10-06 04:07 -  
[DIR]pjl14-366/2020-10-06 04:08 -  
[DIR]pjl14-402/2020-10-06 04:09 -  
[DIR]pjl14-406/2020-10-06 04:15 -  
[DIR]pjl14-414/2020-10-06 04:15 -  
[DIR]pjl14-418/2020-10-06 04:16 -  
[DIR]pjl14-422/2020-10-06 04:17 -  
[DIR]pjl14-424/2020-10-06 04:18 -  
[DIR]pjl14-448/2020-10-06 04:19 -  
[DIR]pjl14-476/2020-10-06 04:22 -  
[DIR]pjl14-482/2020-10-06 04:23 -  
[DIR]pjl14-483/2020-10-06 04:24 -  
[DIR]pjl14-494/2020-10-06 04:25 -  
[DIR]pjl14-511/2020-10-06 04:25 -  
[DIR]pjl14-512/2020-10-06 04:26 -  
[DIR]pjl14-543/2020-10-06 04:26 -  
[DIR]pjl14-551/2020-10-06 04:27 -  
[DIR]pjl14-552/2020-10-06 04:27 -  
[DIR]pjl14-554/2020-10-06 04:28 -  
[DIR]pjl14-559/2020-10-06 04:28 -  
[DIR]pjl14-560/2020-10-06 04:29 -  
[DIR]pjl14-561/2020-10-06 04:29 -  
[DIR]pjl14-562/2020-10-06 04:30 -  
[DIR]pjl14-563/2020-10-06 04:31 -  
[DIR]pjl14-596/2020-10-06 04:32 -  
[DIR]pjl14-630/2020-10-06 04:33 -  
[DIR]pjl14-651/2020-10-06 04:34 -  
[DIR]pjl14-655/2020-10-06 04:35 -  
[DIR]pjl14-660/2020-10-06 04:36 -  
[DIR]pjl14-669/2020-10-06 04:38 -  
[DIR]pjl14-692/2020-10-06 04:39 -  
[DIR]pjl14-693/2020-10-06 04:40 -  
[DIR]pjl14-695/2020-10-06 04:40 -  
[DIR]pjl14-696/2020-10-06 04:41 -  
[DIR]pjl15-015/2020-10-06 04:43 -  
[DIR]pjl15-034/2020-10-06 04:44 -  
[DIR]pjl15-041/2020-10-06 04:46 -  
[DIR]pjl15-109/2020-10-06 04:46 -  
[DIR]pjl15-153/2020-10-06 04:47 -  
[DIR]pjl15-154/2020-10-06 04:47 -  
[DIR]pjl15-173/2020-10-06 04:48 -  
[DIR]pjl15-176/2020-10-06 04:49 -  
[DIR]pjl15-222/2020-10-06 04:49 -  
[DIR]pjl15-227/2020-10-06 04:52 -  
[DIR]pjl15-228/2020-10-06 04:52 -  
[DIR]pjl15-242/2020-10-06 04:53 -  
[DIR]pjl15-249/2020-10-06 04:53 -  
[DIR]pjl15-250/2020-10-06 04:54 -  
[DIR]pjl15-251/2020-10-06 04:54 -  
[DIR]pjl15-252/2020-10-06 04:55 -  
[DIR]pjl15-286/2020-10-06 04:55 -  
[DIR]pjl15-298/2020-10-06 04:56 -  
[DIR]pjl15-325/2020-10-06 04:58 -  
[DIR]pjl15-348/2020-10-06 04:58 -  
[DIR]pjl15-352/2020-10-06 04:59 -  
[DIR]pjl15-356/2020-10-06 04:59 -  
[DIR]pjl15-437/2020-10-06 05:00 -  
[DIR]pjl15-445/2020-10-06 05:02 -  
[DIR]pjl15-481/2020-10-06 05:02 -  
[DIR]pjl15-482/2020-10-06 05:03 -  
[DIR]pjl15-483/2020-10-06 05:03 -  
[DIR]pjl15-536/2020-10-06 05:04 -  
[DIR]pjl15-545/2020-10-06 05:04 -  
[DIR]pjl15-574/2020-10-06 05:05 -  
[DIR]pjl15-610/2020-10-06 05:08 -  
[DIR]pjl15-614/2020-10-06 05:09 -  
[DIR]pjl15-719/2020-10-06 05:11 -  
[DIR]pjl15-750/2020-10-06 05:11 -  
[DIR]pjl15-751/2020-10-06 05:12 -  
[DIR]pjl15-752/2020-10-06 05:12 -  
[DIR]pjl15-756/2020-10-06 05:13 -  
[DIR]pjl15-773/2020-10-06 05:17 -  
[DIR]pjl15-803/2020-10-06 05:18 -  
[DIR]pjl15-815/2020-10-06 05:19 -  
[DIR]pjl15-821/2020-10-06 05:20 -  
[DIR]pjl15-822/2020-10-06 05:20 -  
[DIR]pjl15-847/2020-10-06 05:21 -  
[DIR]pjl15-848/2020-10-06 05:21 -  
[DIR]pjl15-861/2020-10-06 05:22 -  
[DIR]pjl15-863/2020-10-06 05:23 -  
[DIR]pjl15-864/2020-10-06 05:23 -  
[DIR]pjl16-012/2020-10-06 05:24 -  
[DIR]pjl16-015/2020-10-06 05:25 -  
[DIR]pjl16-016/2020-10-06 05:26 -  
[DIR]pjl16-019/2020-10-06 05:27 -  
[DIR]pjl16-047/2020-10-06 05:28 -  
[DIR]pjl16-084/2020-10-06 05:29 -  
[DIR]pjl16-097/2020-10-06 05:29 -  
[DIR]pjl16-135/2020-10-06 05:30 -  
[DIR]pjl16-136/2020-10-06 05:30 -  
[DIR]pjl16-137/2020-10-06 05:31 -  
[DIR]pjl16-164/2020-11-06 14:05 -  
[DIR]pjl16-208/2020-10-06 05:34 -  
[DIR]pjl16-215/2020-10-06 05:35 -  
[DIR]pjl16-230/2020-10-06 05:35 -  
[DIR]pjl16-263/2020-10-06 05:36 -  
[DIR]pjl16-264/2020-10-06 05:36 -  
[DIR]pjl16-269/2020-10-06 05:37 -  
[DIR]pjl16-271/2020-10-06 05:37 -  
[DIR]pjl16-272/2020-10-06 05:38 -  
[DIR]pjl16-273/2020-10-06 05:38 -  
[DIR]pjl16-274/2020-10-06 05:39 -  
[DIR]pjl16-318/2020-10-06 05:39 -  
[DIR]pjl16-338/2020-10-06 05:40 -  
[DIR]pjl16-339/2020-10-06 05:40 -  
[DIR]pjl16-373/2020-10-06 05:41 -  
[DIR]pjl16-382/2020-10-06 05:41 -  
[DIR]pjl16-432/2020-10-06 05:42 -  
[DIR]pjl16-467/2020-10-06 05:43 -  
[DIR]pjl16-468/2020-10-06 05:43 -  
[DIR]pjl16-489/2020-10-06 05:44 -  
[DIR]pjl16-491/2020-10-06 05:45 -  
[DIR]pjl16-493/2020-10-06 05:45 -  
[DIR]pjl16-498/2020-10-06 05:46 -  
[DIR]pjl16-520/2020-10-06 05:47 -  
[DIR]pjl16-522/2020-10-06 05:47 -  
[DIR]pjl16-525/2020-10-06 05:48 -  
[DIR]pjl16-526/2020-10-06 05:48 -  
[DIR]pjl16-527/2020-10-06 05:49 -  
[DIR]pjl16-528/2020-10-06 05:49 -  
[DIR]pjl16-529/2020-10-06 05:50 -  
[DIR]pjl16-537/2020-10-06 05:52 -  
[DIR]pjl16-546/2020-10-06 05:53 -  
[DIR]pjl16-549/2020-10-06 05:53 -  
[DIR]pjl16-550/2020-10-06 05:54 -  
[DIR]pjl16-576/2020-11-06 14:05 -  
[DIR]pjl16-578/2020-10-06 05:56 -  
[DIR]pjl16-580/2020-10-06 05:59 -  
[DIR]pjl16-581/2020-10-06 06:03 -  
[DIR]pjl16-582/2020-11-06 14:04 -  
[DIR]pjl16-585/2020-10-06 06:04 -  
[DIR]pjl16-587/2020-10-06 06:07 -  
[DIR]pjl16-597/2020-10-06 06:08 -  
[DIR]pjl16-614/2020-10-06 06:09 -  
[DIR]pjl16-637/2020-10-06 06:11 -  
[DIR]pjl16-643/2020-11-06 14:05 -  
[DIR]pjl17-006/2020-10-06 06:13 -  
[DIR]pjl17-021/2020-10-06 06:15 -  
[DIR]pjl17-036/2020-11-06 14:05 -  
[DIR]pjl17-040/2020-10-06 06:22 -  
[DIR]pjl17-062/2020-10-06 06:23 -  
[DIR]pjl17-066/2020-10-06 06:23 -  
[DIR]pjl17-067/2020-11-06 14:05 -  
[DIR]pjl17-105/2020-10-06 06:25 -  
[DIR]pjl17-119/2020-10-06 06:27 -  
[DIR]pjl17-152/2020-10-06 06:28 -  
[DIR]pjl17-155/2020-11-06 14:05 -  
[DIR]pjl17-155_tmp/2020-10-06 06:29 -  
[DIR]pjl17-186/2020-10-06 06:30 -  
[DIR]pjl17-187/2020-10-06 06:30 -  
[DIR]pjl17-193/2020-10-06 06:32 -  
[DIR]pjl17-203/2020-10-06 06:33 -  
[DIR]pjl17-227/2020-10-06 06:33 -  
[DIR]pjl17-249/2020-10-06 06:34 -  
[DIR]pjl17-292/2020-10-06 06:35 -  
[DIR]pjl17-296/2020-11-06 14:05 -  
[DIR]pjl17-303/2020-10-06 06:37 -  
[DIR]pjl17-304/2020-10-06 06:37 -  
[DIR]pjl17-314/2020-10-06 06:38 -  
[DIR]pjl17-334/2020-10-06 06:39 -  
[DIR]pjl17-360/2020-10-06 06:40 -  
[DIR]pjl17-383/2020-10-06 06:45 -  
[DIR]pjl17-435/2020-10-06 06:49 -  
[DIR]pjl17-462/2020-10-06 06:55 -  
[DIR]pjl17-463/2020-11-06 14:05 -  
[DIR]pjl17-463_tmp/2020-10-06 06:58 -  
[DIR]pjl17-464/2020-11-06 14:05 -  
[DIR]pjl17-464_tmp/2020-10-06 07:02 -  
[DIR]pjl17-487/2020-11-06 14:04 -  
[DIR]pjl17-521/2020-10-06 07:04 -  
[DIR]pjl17-525/2020-11-06 14:05 -  
[DIR]pjl17-525_tmp/2020-10-06 07:05 -  
[DIR]pjl17-567/2020-11-06 14:05 -  
[DIR]pjl17-567_tmp/2020-10-06 07:08 -  
[DIR]pjl17-583/2020-11-06 14:05 -  
[DIR]pjl17-595/2020-11-06 14:05 -  
[DIR]pjl17-611/2020-10-06 07:13 -  
[DIR]pjl17-645/2020-10-06 07:14 -  
[DIR]pjl17-646/2020-10-06 07:15 -  
[DIR]pjl17-704/2020-11-06 14:05 -  
[DIR]pjl17-710/2020-10-06 07:16 -  
[DIR]pjl17-738/2020-10-06 07:17 -  
[DIR]pjl18-009/2020-10-06 07:18 -  
[DIR]pjl18-010/2020-11-06 14:05 -  
[DIR]pjl18-028/2020-11-06 14:05 -  
[DIR]pjl18-028_tmp/2020-10-06 07:23 -  
[DIR]pjl18-036/2020-11-06 14:05 -  
[DIR]pjl18-059/2020-11-06 14:05 -  
[DIR]pjl18-084/2020-10-06 07:25 -  
[DIR]pjl18-090/2020-11-06 14:04 -  
[DIR]pjl18-121/2020-10-06 07:27 -  
[DIR]pjl18-130/2020-10-06 07:29 -  
[DIR]pjl18-157/2020-10-06 07:35 -  
[DIR]pjl18-158/2020-10-06 07:35 -  
[DIR]pjl18-198/2020-11-06 14:05 -  
[DIR]pjl18-199/2020-10-06 07:37 -  
[DIR]pjl18-227/2020-10-06 07:38 -  
[DIR]pjl18-230/2020-10-06 07:39 -  
[DIR]pjl18-248/2020-11-06 14:04 -  
[DIR]pjl18-273/2020-10-06 07:39 -  
[DIR]pjl18-274/2020-11-06 14:05 -  
[DIR]pjl18-275/2020-10-06 07:41 -  
[DIR]pjl18-314/2020-10-06 07:41 -  
[DIR]pjl18-323/2020-10-06 07:44 -  
[DIR]pjl18-340/2020-10-06 07:45 -  
[DIR]pjl18-358/2020-10-06 07:47 -  
[DIR]pjl18-359/2020-11-06 14:05 -  
[DIR]pjl18-398/2020-11-06 14:05 -  
[DIR]pjl18-404/2020-10-06 07:51 -  
[DIR]pjl18-422/2020-10-06 07:51 -  
[DIR]pjl18-451/2020-10-06 07:52 -  
[DIR]pjl18-452/2020-10-06 07:54 -  
[DIR]pjl18-466/2020-11-06 14:05 -  
[DIR]pjl18-492/2020-10-06 07:55 -  
[DIR]pjl18-493/2020-10-06 07:56 -  
[DIR]pjl18-523/2020-10-06 07:57 -  
[DIR]pjl18-526/2020-10-06 07:57 -  
[DIR]pjl18-532/2020-10-06 08:01 -  
[DIR]pjl18-540/2020-11-06 14:05 -  
[DIR]pjl18-558/2020-10-06 08:02 -  
[DIR]pjl18-573/2020-10-06 08:04 -  
[DIR]pjl18-594/2020-11-06 14:05 -  
[DIR]pjl18-595/2020-11-06 14:05 -  
[DIR]pjl18-622/2020-11-06 14:05 -  
[DIR]pjl18-642/2020-11-06 14:05 -  
[DIR]pjl18-647/2020-11-06 14:04 -  
[DIR]pjl18-648/2020-11-06 14:04 -  
[DIR]pjl18-660/2020-11-06 14:05 -  
[DIR]pjl18-676/2020-11-06 14:05 -  
[DIR]pjl18-677/2020-11-06 14:05 -  
[DIR]pjl18-705/2021-02-13 04:01 -  
[DIR]pjl18-709/2021-02-13 04:01 -  
[DIR]pjl18-732/2020-11-06 14:05 -  
[DIR]pjl18-733/2020-11-06 14:05 -  
[DIR]pjl19-063/2021-02-17 04:28 -  
[DIR]pjl19-063_tmp/2021-07-31 04:26 -  
[DIR]pjl19-119/2020-11-06 14:05 -  
[DIR]pjl19-120/2020-11-06 14:05 -  
[DIR]pjl19-121/2020-11-06 14:05 -  
[DIR]pjl19-199/2021-04-21 04:42 -  
[DIR]pjl19-202/2020-11-06 14:05 -  
[DIR]pjl19-222/2021-02-13 04:02 -  
[DIR]pjl19-274/2020-11-06 14:05 -  
[DIR]pjl19-283/2021-01-09 04:03 -  
[DIR]pjl19-291_tmp/2021-12-04 04:39 -  
[DIR]pjl19-307/2020-12-09 04:05 -  
[DIR]pjl19-314/2020-12-02 04:29 -  
[DIR]pjl19-315/2020-11-06 14:04 -  
[DIR]pjl19-338/2021-04-21 04:43 -  
[DIR]pjl19-373/2020-11-06 14:04 -  
[DIR]pjl19-376/2020-11-06 14:05 -  
[DIR]pjl19-377/2020-11-06 14:05 -  
[DIR]pjl19-384/2020-11-06 14:05 -  
[DIR]pjl19-403/2020-11-06 14:05 -  
[DIR]pjl19-414/2020-11-06 14:05 -  
[DIR]pjl19-440/2020-11-06 14:05 -  
[DIR]pjl19-473/2020-11-06 14:05 -  
[DIR]pjl19-485/2020-11-14 04:03 -  
[DIR]pjl19-486/2021-02-24 04:06 -  
[DIR]pjl19-491/2020-11-06 14:05 -  
[DIR]pjl19-505/2020-11-06 14:05 -  
[DIR]pjl19-517/2020-11-06 14:05 -  
[DIR]pjl19-518/2020-11-06 14:05 -  
[DIR]pjl19-537/2020-11-06 14:05 -  
[DIR]pjl19-596/2020-11-06 14:05 -  
[DIR]pjl19-624/2020-11-06 14:05 -  
[DIR]pjl19-669/2020-12-30 04:06 -  
[DIR]pjl19-680/2021-04-21 04:05 -  
[DIR]pjl19-688/2021-04-14 04:51 -  
[DIR]pjl19-688_tmp/2021-06-12 04:36 -  
[DIR]pjl19-692/2021-02-17 04:29 -  
[DIR]pjl19-692_tmp/2021-06-12 04:36 -  
[DIR]pjl19-701/2021-04-28 04:47 -  
[DIR]pjl19-701_tmp/2022-01-29 04:40 -  
[DIR]pjl19-712/2021-02-13 04:08 -  
[DIR]pjl19-717/2021-04-24 04:06 -  
[DIR]pjl19-722/2021-01-09 04:10 -  
[DIR]pjl20-005/2020-11-06 14:05 -  
[DIR]pjl20-007/2020-12-19 04:09 -  
[DIR]pjl20-015/2020-12-02 04:32 -  
[DIR]pjl20-074/2020-11-07 04:27 -  
[DIR]pjl20-074_tmp/2021-04-28 04:48 -  
[DIR]pjl20-122/2020-12-05 04:10 -  
[DIR]pjl20-185/2020-12-30 04:10 -  
[DIR]pjl20-186/2020-12-30 04:10 -  
[DIR]pjl20-198/2021-04-28 05:04 -  
[DIR]pjl20-223/2021-02-13 04:10 -  
[DIR]pjl20-228/2021-03-03 04:09 -  
[DIR]pjl20-254/2021-03-03 04:09 -  
[DIR]pjl20-273/2021-04-14 04:57 -  
[DIR]pjl20-273_tmp/2021-06-12 04:37 -  
[DIR]pjl20-285/2021-03-31 04:17 -  
[DIR]pjl20-296/2021-02-17 04:09 -  
[DIR]pjl20-297/2021-03-24 04:10 -  
[DIR]pjl20-298/2021-03-24 04:11 -  
[DIR]pjl20-303/2021-04-28 05:02 -  
[DIR]pjl20-320/2021-03-03 04:11 -  
[DIR]pjl20-369/2021-04-24 04:49 -  
[DIR]pjl20-369_tmp/2021-08-25 04:28 -  
[DIR]pjl20-377/2021-04-21 04:49 -  
[DIR]pjl20-377_tmp/2021-06-16 04:35 -  
[DIR]pjl20-404/2021-04-28 04:52 -  
[DIR]pjl20-404_tmp/2021-08-04 04:34 -  
[DIR]pjl20-449/2021-06-19 04:45 -  
[DIR]pjl20-449_tmp/2023-04-08 04:34 -  
[DIR]pjl20-484_tmp/2021-12-18 04:38 -  
[DIR]pjl20-522/2021-04-28 04:53 -  
[DIR]pjl20-522_tmp/2021-10-23 04:39 -  
[DIR]pjl20-523/2021-04-28 04:53 -  
[DIR]pjl20-523_tmp/2021-10-23 04:39 -  
[DIR]pjl20-535/2021-04-28 04:53 -  
[DIR]pjl20-535_tmp/2021-10-09 04:38 -  
[DIR]pjl20-537/2021-04-28 04:53 -  
[DIR]pjl20-537_tmp/2021-06-30 04:30 -  
[DIR]pjl20-538/2021-04-28 04:53 -  
[DIR]pjl20-538_tmp/2021-06-30 04:30 -  
[DIR]pjl20-539_tmp/2021-06-30 04:30 -  
[DIR]pjl20-551_tmp/2021-08-21 04:28 -  
[DIR]pjl20-561_tmp/2022-11-23 04:39 -  
[DIR]pjl20-571_tmp/2021-05-29 04:27 -  
[DIR]pjl20-588_tmp/2022-02-19 04:42 -  
[DIR]pjl20-630_tmp/2021-12-22 04:37 -  
[DIR]pjl20-631_tmp/2021-12-22 04:37 -  
[DIR]pjl20-669_tmp/2021-11-06 04:42 -  
[DIR]pjl20-670_tmp/2021-11-03 04:32 -  
[DIR]pjl20-672_tmp/2021-07-31 04:28 -  
[DIR]pjl20-676_tmp/2023-02-01 04:36 -  
[DIR]pjl20-682_tmp/2021-07-14 04:29 -  
[DIR]pjl20-699_tmp/2021-08-04 04:36 -  
[DIR]pjl20-755_tmp/2022-02-26 05:00 -  
[DIR]pjl20-764_tmp/2022-02-05 04:40 -  
[DIR]pjl20-796_tmp/2021-08-04 04:36 -  
[DIR]pjl20-802/2021-11-06 05:00 -  
[DIR]pjl20-803/2021-11-06 04:52 -  
[DIR]pjl20-806_tmp/2021-12-18 04:41 -  
[DIR]pjl20-815/2021-09-11 04:45 -  
[DIR]pjl20-849_tmp/2022-01-19 04:46 -  
[DIR]pjl20-868_tmp/2022-02-05 04:40 -  
[DIR]pjl20-869_tmp/2022-02-12 04:44 -  
[DIR]pjl20-876_tmp/2022-11-26 04:42 -  
[DIR]pjl20-877_tmp/2021-12-22 04:39 -  
[DIR]pjl21-058_tmp/2022-02-23 04:45 -  
[DIR]pjl21-088_tmp/2021-11-10 04:44 -  
[DIR]pjl21-143_tmp/2023-04-08 04:38 -  
[DIR]pjl21-147_tmp/2021-12-01 04:37 -  
[DIR]pjl21-178_tmp/2022-02-23 04:45 -  
[DIR]pjl21-288_tmp/2022-01-29 04:47 -  
[DIR]pjl21-325_tmp/2022-08-10 04:38 -  
[DIR]pjl21-327_tmp/2022-01-19 04:47 -  
[DIR]pjl21-344_tmp/2022-08-10 04:38 -  
[DIR]pjl21-350_tmp/2022-03-02 04:51 -  
[DIR]pjl21-395_tmp/2022-02-19 04:46 -  
[DIR]pjl21-407_tmp/2023-02-08 04:54 -  
[DIR]pjl21-408_tmp/2023-04-08 04:39 -  
[DIR]pjl21-414_tmp/2022-07-23 04:38 -  
[DIR]pjl21-415_tmp/2022-02-19 04:46 -  
[DIR]pjl21-416_tmp/2022-07-30 04:38 -  
[DIR]pjl21-417_tmp/2022-07-30 04:38 -  
[DIR]pjl21-418_tmp/2022-02-19 04:46 -  
[DIR]pjl21-486_tmp/2023-03-22 04:37 -  
[DIR]pjl21-517_tmp/2022-11-23 04:44 -  
[DIR]pjl21-521_tmp/2023-02-01 04:40 -  
[DIR]pjl21-522_tmp/2022-11-02 04:45 -  
[DIR]pjl21-525_tmp/2022-07-30 04:39 -  
[DIR]pjl21-604_tmp/2022-12-10 04:41 -  
[DIR]pjl21-654_tmp/2023-03-25 04:41 -  
[DIR]pjl21-779_tmp/2022-07-30 04:39 -  
[DIR]pjl21-782_tmp/2022-08-06 04:40 -  
[DIR]pjl21-787_tmp/2023-04-08 04:41 -  
[DIR]pjl21-817_tmp/2022-08-17 04:40 -  
[DIR]pjl21-830_tmp/2022-08-17 04:41 -  
[DIR]pjl21-847_tmp/2022-11-02 04:46 -  
[DIR]pjl21-848_tmp/2022-11-02 04:46 -  
[DIR]pjl21-876_tmp/2023-01-25 04:45 -  
[DIR]pjl21-889_tmp/2023-03-11 04:40 -  
[DIR]pjl22-044_tmp/2022-12-21 04:42 -  
[DIR]pjl22-048_tmp/2022-11-23 04:45 -  
[DIR]pjl22-071_tmp/2023-04-08 04:42 -  
[DIR]pjl22-081_tmp/2023-04-08 04:42 -  
[DIR]pjl22-100_tmp/2023-04-08 04:42 -  
[DIR]pjl22-113_tmp/2022-11-30 04:50 -  
[DIR]pjl22-128_tmp/2023-02-01 04:42 -  
[DIR]pjl22-140_tmp/2023-03-08 04:41 -  
[DIR]pjl22-196_tmp/2023-02-22 04:43 -  
[DIR]pjl22-219_tmp/2023-04-08 04:43 -  
[DIR]pjl22-220_tmp/2023-04-08 04:43 -  
[DIR]pjl22-304_tmp/2023-04-08 04:43 -  
[DIR]pjl22-307_tmp/2023-04-08 04:43 -  
[DIR]pjl22-368_tmp/2023-04-08 04:43 -  
[DIR]pjl22-371_tmp/2023-04-08 04:43 -  
[DIR]pjl2014-211/2020-11-06 14:04 -  
[DIR]pjlf2012/2020-11-06 14:05 -  
[DIR]pjlf2014/2020-11-06 14:05 -  
[DIR]pjlf2015/2020-11-06 14:05 -  
[DIR]pjlf2016/2020-11-06 14:04 -  
[DIR]pjlf2017/2020-11-06 14:05 -  
[DIR]pjlf2018/2020-11-06 14:05 -  
[DIR]pjlf2019/2020-11-06 14:05 -  
[DIR]pjlf2022_tmp/2021-12-29 04:41 -  
[DIR]pjlf2023_tmp/2022-12-31 04:42 -  
[DIR]plfss2009/2020-11-06 14:05 -  
[DIR]plfss2011/2020-11-06 14:05 -  
[DIR]plfss2012/2020-11-06 14:04 -  
[DIR]plfss2013/2020-11-06 14:05 -  
[DIR]plfss2014/2020-11-06 14:05 -  
[DIR]plfss2015/2020-11-06 14:05 -  
[DIR]plfss2016/2020-11-06 14:05 -  
[DIR]plfss2017/2020-11-06 14:05 -  
[DIR]plfss2019/2020-11-06 14:05 -  
[DIR]plfss2020/2020-11-06 14:05 -  
[DIR]plfss2021/2021-04-28 05:13 -  
[DIR]plfss2022_tmp/2021-12-22 04:40 -  
[DIR]plfss2023_tmp/2022-12-24 04:43 -  
[DIR]ppl07-171/2020-11-06 14:05 -  
[DIR]ppl07-195/2020-11-06 14:05 -  
[DIR]ppl07-210/2020-11-06 14:05 -  
[DIR]ppl07-215/2020-11-06 14:05 -  
[DIR]ppl07-245/2020-11-06 14:05 -  
[DIR]ppl07-310/2020-11-06 14:05 -  
[DIR]ppl07-354/2020-11-06 14:05 -  
[DIR]ppl08-020/2020-11-06 14:05 -  
[DIR]ppl08-031/2020-11-06 14:05 -  
[DIR]ppl08-039/2020-11-06 14:05 -  
[DIR]ppl08-146/2020-11-06 14:05 -  
[DIR]ppl08-177/2020-11-06 14:05 -  
[DIR]ppl08-223/2020-11-06 14:05 -  
[DIR]ppl08-228/2020-11-06 14:05 -  
[DIR]ppl08-253/2020-11-06 14:05 -  
[DIR]ppl08-288/2020-11-06 14:05 -  
[DIR]ppl08-372/2020-11-06 14:04 -  
[DIR]ppl08-373/2020-11-06 14:05 -  
[DIR]ppl08-394/2020-11-06 14:05 -  
[DIR]ppl08-454/2020-11-06 14:05 -  
[DIR]ppl08-504/2020-11-06 14:05 -  
[DIR]ppl08-506/2020-11-06 14:05 -  
[DIR]ppl08-517/2020-11-06 14:05 -  
[DIR]ppl08-557/2020-11-06 14:05 -  
[DIR]ppl08-595/2020-11-06 14:05 -  
[DIR]ppl08-612/2020-11-06 14:05 -  
[DIR]ppl08-633/2020-11-06 14:05 -  
[DIR]ppl08-634/2020-11-06 14:05 -  
[DIR]ppl09-125/2020-11-06 14:05 -  
[DIR]ppl09-133/2020-11-06 14:05 -  
[DIR]ppl09-146/2020-11-06 14:05 -  
[DIR]ppl09-183/2020-11-06 14:04 -  
[DIR]ppl09-191/2020-11-06 14:05 -  
[DIR]ppl09-223/2020-11-06 14:05 -  
[DIR]ppl09-235/2020-11-06 14:05 -  
[DIR]ppl09-264/2020-11-06 14:05 -  
[DIR]ppl09-267/2020-11-06 14:05 -  
[DIR]ppl09-338/2020-11-06 14:05 -  
[DIR]ppl09-523/2020-11-06 14:04 -  
[DIR]ppl09-563/2020-11-06 14:05 -  
[DIR]ppl09-586/2020-11-06 14:05 -  
[DIR]ppl09-671/2020-11-06 14:05 -  
[DIR]ppl09-682/2020-11-06 14:04 -  
[DIR]ppl09-693/2020-11-06 14:05 -  
[DIR]ppl09-695/2020-11-06 14:05 -  
[DIR]ppl09-720/2020-11-06 14:05 -  
[DIR]ppl10-001/2020-11-06 14:05 -  
[DIR]ppl10-065/2020-11-06 14:05 -  
[DIR]ppl10-106/2020-11-06 14:05 -  
[DIR]ppl10-118/2020-11-06 14:05 -  
[DIR]ppl10-194/2020-11-06 14:05 -  
[DIR]ppl10-196/2020-11-06 14:05 -  
[DIR]ppl10-207/2020-11-06 14:05 -  
[DIR]ppl10-224/2020-11-06 14:05 -  
[DIR]ppl10-255/2020-11-06 14:05 -  
[DIR]ppl10-267/2020-11-06 14:05 -  
[DIR]ppl10-299/2020-11-06 14:05 -  
[DIR]ppl10-363/2020-11-06 14:05 -  
[DIR]ppl10-378/2020-11-06 14:05 -  
[DIR]ppl10-422/2020-11-06 14:05 -  
[DIR]ppl10-510/2020-11-06 14:05 -  
[DIR]ppl10-548/2020-11-06 14:05 -  
[DIR]ppl10-563/2020-11-06 14:05 -  
[DIR]ppl10-651/2020-11-06 14:05 -  
[DIR]ppl10-745/2020-11-06 14:05 -  
[DIR]ppl11-026/2020-11-06 14:05 -  
[DIR]ppl11-027/2020-11-06 14:04 -  
[DIR]ppl11-033/2020-11-06 14:05 -  
[DIR]ppl11-054/2020-11-06 14:05 -  
[DIR]ppl11-122/2020-11-06 14:05 -  
[DIR]ppl11-273/2020-11-06 14:05 -  
[DIR]ppl11-290/2020-11-06 14:05 -  
[DIR]ppl11-301/2020-11-06 14:05 -  
[DIR]ppl11-333/2020-11-06 14:04 -  
[DIR]ppl11-355/2020-11-06 14:05 -  
[DIR]ppl11-363/2020-11-06 14:05 -  
[DIR]ppl11-432/2020-11-06 14:05 -  
[DIR]ppl11-442/2020-11-06 14:05 -  
[DIR]ppl11-564/2020-11-06 14:05 -  
[DIR]ppl11-576/2020-11-06 14:05 -  
[DIR]ppl11-595/2020-11-06 14:05 -  
[DIR]ppl11-747/2020-11-06 14:05 -  
[DIR]ppl11-754/2020-11-06 14:05 -  
[DIR]ppl11-756/2020-11-06 14:05 -  
[DIR]ppl12-019/2020-11-06 14:05 -  
[DIR]ppl12-072/2020-11-06 14:05 -  
[DIR]ppl12-119/2020-11-06 14:05 -  
[DIR]ppl12-120/2020-11-06 14:05 -  
[DIR]ppl12-156/2020-11-06 14:05 -  
[DIR]ppl12-172/2020-11-06 14:05 -  
[DIR]ppl12-175/2020-11-06 14:05 -  
[DIR]ppl12-243/2020-11-06 14:04 -  
[DIR]ppl12-272/2020-11-06 14:05 -  
[DIR]ppl12-350/2020-11-06 14:05 -  
[DIR]ppl12-421/2020-11-06 14:05 -  
[DIR]ppl12-447/2020-11-06 14:05 -  
[DIR]ppl12-460/2020-11-06 14:05 -  
[DIR]ppl12-559/2020-11-06 14:05 -  
[DIR]ppl12-755/2020-11-06 14:05 -  
[DIR]ppl12-817/2020-11-06 14:05 -  
[DIR]ppl12-819/2020-11-06 14:05 -  
[DIR]ppl12-866/2020-11-06 14:05 -  
[DIR]ppl13-007/2020-11-06 14:05 -  
[DIR]ppl13-008/2020-11-06 14:04 -  
[DIR]ppl13-035/2020-11-06 14:05 -  
[DIR]ppl13-040/2020-11-06 14:05 -  
[DIR]ppl13-081/2020-11-06 14:05 -  
[DIR]ppl13-207/2020-11-06 14:05 -  
[DIR]ppl13-210/2020-11-06 14:05 -  
[DIR]ppl13-299/2020-11-06 14:05 -  
[DIR]ppl13-310/2020-11-06 14:05 -  
[DIR]ppl13-332/2020-11-06 14:04 -  
[DIR]ppl13-385/2020-11-06 14:05 -  
[DIR]ppl13-396/2020-11-06 14:04 -  
[DIR]ppl13-397/2020-11-06 14:05 -  
[DIR]ppl13-410/2020-11-06 14:05 -  
[DIR]ppl13-412/2020-11-06 14:05 -  
[DIR]ppl13-455/2020-11-06 14:05 -  
[DIR]ppl13-473/2020-11-06 14:04 -  
[DIR]ppl13-505/2020-11-06 14:05 -  
[DIR]ppl13-531/2020-11-06 14:05 -  
[DIR]ppl13-586/2020-11-06 14:05 -  
[DIR]ppl13-651/2020-11-06 14:05 -  
[DIR]ppl13-719/2020-11-06 14:04 -  
[DIR]ppl13-720/2020-11-06 14:04 -  
[DIR]ppl13-782/2020-11-06 14:05 -  
[DIR]ppl13-790/2020-11-06 14:04 -  
[DIR]ppl13-799/2020-11-06 14:05 -  
[DIR]ppl14-077/2020-11-06 14:05 -  
[DIR]ppl14-202/2020-11-06 14:05 -  
[DIR]ppl14-269/2020-11-06 14:05 -  
[DIR]ppl14-277/2020-11-06 14:05 -  
[DIR]ppl14-348/2020-11-06 14:05 -  
[DIR]ppl14-364/2020-11-06 14:05 -  
[DIR]ppl14-375/2020-11-06 14:04 -  
[DIR]ppl14-376/2020-11-06 14:05 -  
[DIR]ppl14-378/2020-11-06 14:05 -  
[DIR]ppl14-430/2020-11-06 14:05 -  
[DIR]ppl14-489/2020-11-06 14:05 -  
[DIR]ppl14-492/2020-11-06 14:05 -  
[DIR]ppl14-544/2020-11-06 14:05 -  
[DIR]ppl14-565/2020-11-06 14:05 -  
[DIR]ppl14-572/2020-11-06 14:05 -  
[DIR]ppl14-573/2020-11-06 14:05 -  
[DIR]ppl14-574/2020-11-06 14:05 -  
[DIR]ppl14-656/2020-11-06 14:05 -  
[DIR]ppl15-006/2020-11-06 14:05 -  
[DIR]ppl15-010/2020-11-06 14:05 -  
[DIR]ppl15-181/2020-11-06 14:05 -  
[DIR]ppl15-225/2020-11-06 14:05 -  
[DIR]ppl15-226/2020-11-06 14:05 -  
[DIR]ppl15-245/2020-11-06 14:05 -  
[DIR]ppl15-246/2020-11-06 14:04 -  
[DIR]ppl15-278/2020-11-06 14:04 -  
[DIR]ppl15-279/2020-11-06 14:05 -  
[DIR]ppl15-281/2020-11-06 14:05 -  
[DIR]ppl15-284/2020-11-06 14:05 -  
[DIR]ppl15-370/2020-11-06 14:05 -  
[DIR]ppl15-373/2020-11-06 14:05 -  
[DIR]ppl15-446/2020-11-06 14:05 -  
[DIR]ppl15-461/2020-11-06 14:05 -  
[DIR]ppl15-497/2020-11-06 14:05 -  
[DIR]ppl15-504/2020-11-06 14:05 -  
[DIR]ppl15-522/2020-11-06 14:05 -  
[DIR]ppl15-542/2020-11-06 14:05 -  
[DIR]ppl15-583/2020-11-06 14:05 -  
[DIR]ppl15-653/2020-11-06 14:05 -  
[DIR]ppl15-654/2020-11-06 14:05 -  
[DIR]ppl15-655/2020-11-06 14:05 -  
[DIR]ppl15-677/2020-11-06 14:05 -  
[DIR]ppl15-683/2020-11-06 14:05 -  
[DIR]ppl15-693/2020-11-06 14:05 -  
[DIR]ppl15-792/2020-11-06 14:05 -  
[DIR]ppl15-810/2020-11-06 14:05 -  
[DIR]ppl15-825/2020-11-06 14:05 -  
[DIR]ppl15-826/2020-11-06 14:05 -  
[DIR]ppl16-039/2020-11-06 14:04 -  
[DIR]ppl16-160/2020-11-06 14:05 -  
[DIR]ppl16-170/2020-11-06 14:05 -  
[DIR]ppl16-174/2020-11-06 14:05 -  
[DIR]ppl16-207/2020-11-06 14:05 -  
[DIR]ppl16-231/2020-11-06 14:05 -  
[DIR]ppl16-316/2020-11-06 14:05 -  
[DIR]ppl16-362/2020-11-06 14:05 -  
[DIR]ppl16-368/2020-11-06 14:05 -  
[DIR]ppl16-394/2020-11-06 14:05 -  
[DIR]ppl16-553/2020-11-06 14:05 -  
[DIR]ppl16-557/2020-11-06 14:05 -  
[DIR]ppl16-589/2020-11-06 14:04 -  
[DIR]ppl16-640/2020-11-06 14:05 -  
[DIR]ppl16-641/2020-11-06 14:05 -  
[DIR]ppl16-717/2020-11-06 14:05 -  
[DIR]ppl17-123/2021-03-30 11:50 -  
[DIR]ppl17-146/2021-03-30 11:51 -  
[DIR]ppl17-149/2021-03-30 11:53 -  
[DIR]ppl17-231/2021-03-30 11:54 -  
[DIR]ppl17-260/2021-03-30 11:56 -  
[DIR]ppl17-307/2020-11-06 14:05 -  
[DIR]ppl17-331/2020-11-06 14:05 -  
[DIR]ppl17-337/2020-11-06 14:05 -  
[DIR]ppl17-388/2021-03-30 11:57 -  
[DIR]ppl17-392/2020-11-06 14:05 -  
[DIR]ppl17-434/2020-11-06 14:05 -  
[DIR]ppl17-453/2020-11-06 14:04 -  
[DIR]ppl17-461/2020-11-06 14:05 -  
[DIR]ppl17-486/2021-04-28 04:56 -  
[DIR]ppl17-486_tmp/2021-06-30 04:32 -  
[DIR]ppl17-489/2021-03-30 11:58 -  
[DIR]ppl17-503/2020-11-06 14:05 -  
[DIR]ppl17-504/2021-03-30 12:00 -  
[DIR]ppl17-508/2020-11-06 14:05 -  
[DIR]ppl17-540/2020-11-06 14:05 -  
[DIR]ppl17-558/2021-03-30 12:01 -  
[DIR]ppl17-559/2020-11-06 14:05 -  
[DIR]ppl17-562/2020-11-06 14:05 -  
[DIR]ppl17-565/2020-11-06 14:05 -  
[DIR]ppl17-566/2020-11-06 14:04 -  
[DIR]ppl17-573/2020-11-06 14:05 -  
[DIR]ppl17-575/2020-11-06 14:05 -  
[DIR]ppl17-577/2020-11-06 14:05 -  
[DIR]ppl17-599/2020-11-06 14:05 -  
[DIR]ppl17-601/2020-11-06 14:05 -  
[DIR]ppl17-618/2020-11-06 14:05 -  
[DIR]ppl17-619/2020-11-06 14:05 -  
[DIR]ppl17-620/2020-11-06 14:05 -  
[DIR]ppl17-621/2020-11-06 14:05 -  
[DIR]ppl17-622/2020-11-06 14:05 -  
[DIR]ppl17-623/2021-03-30 12:04 -  
[DIR]ppl17-629/2021-03-30 12:07 -  
[DIR]ppl17-640/2020-11-06 14:05 -  
[DIR]ppl17-641/2021-03-30 12:08 -  
[DIR]ppl17-684/2020-11-06 14:05 -  
[DIR]ppl17-685/2020-11-06 14:05 -  
[DIR]ppl17-695/2020-11-06 14:05 -  
[DIR]ppl17-698/2020-11-06 14:05 -  
[DIR]ppl17-699/2020-11-06 14:05 -  
[DIR]ppl17-702/2020-11-06 14:05 -  
[DIR]ppl17-703/2020-11-06 14:04 -  
[DIR]ppl17-705/2020-11-06 14:04 -  
[DIR]ppl17-706/2020-11-06 14:05 -  
[DIR]ppl17-707/2020-11-06 14:05 -  
[DIR]ppl17-708/2020-11-06 14:05 -  
[DIR]ppl17-709/2020-11-06 14:04 -  
[DIR]ppl17-711/2020-11-06 14:04 -  
[DIR]ppl17-712/2020-11-06 14:05 -  
[DIR]ppl17-718/2020-11-06 14:04 -  
[DIR]ppl17-722/2020-11-06 14:05 -  
[DIR]ppl17-729/2020-11-06 14:04 -  
[DIR]ppl17-730/2020-11-06 14:05 -  
[DIR]ppl17-740/2020-11-06 14:05 -  
[DIR]ppl17-741/2020-11-06 14:05 -  
[DIR]ppl17-742/2020-11-06 14:05 -  
[DIR]ppl17-743/2020-11-06 14:05 -  
[DIR]ppl17-744/2020-11-06 14:05 -  
[DIR]ppl18-001/2020-11-06 14:05 -  
[DIR]ppl18-002/2020-11-06 14:05 -  
[DIR]ppl18-008/2020-11-06 14:04 -  
[DIR]ppl18-019/2020-11-06 14:05 -  
[DIR]ppl18-020/2020-11-06 14:05 -  
[DIR]ppl18-022/2020-11-06 14:05 -  
[DIR]ppl18-023/2020-11-06 14:05 -  
[DIR]ppl18-025/2020-11-06 14:05 -  
[DIR]ppl18-040/2020-11-06 14:05 -  
[DIR]ppl18-041/2020-11-06 14:05 -  
[DIR]ppl18-042/2020-11-06 14:05 -  
[DIR]ppl18-043/2020-11-06 14:04 -  
[DIR]ppl18-057/2020-11-06 14:05 -  
[DIR]ppl18-058/2020-11-06 14:05 -  
[DIR]ppl18-060/2020-11-06 14:05 -  
[DIR]ppl18-063/2020-11-06 14:05 -  
[DIR]ppl18-064/2020-11-06 14:05 -  
[DIR]ppl18-065/2020-11-06 14:04 -  
[DIR]ppl18-066/2020-11-06 14:05 -  
[DIR]ppl18-067/2020-11-06 14:05 -  
[DIR]ppl18-070/2020-11-06 14:05 -  
[DIR]ppl18-074/2020-11-06 14:05 -  
[DIR]ppl18-077/2020-11-06 14:05 -  
[DIR]ppl18-081/2020-11-06 14:05 -  
[DIR]ppl18-082/2020-11-06 14:05 -  
[DIR]ppl18-085/2020-11-06 14:05 -  
[DIR]ppl18-087/2020-11-06 14:05 -  
[DIR]ppl18-089/2020-11-06 14:04 -  
[DIR]ppl18-091/2020-11-06 14:05 -  
[DIR]ppl18-094/2020-11-06 14:05 -  
[DIR]ppl18-095/2020-11-06 14:05 -  
[DIR]ppl18-105/2020-11-06 14:05 -  
[DIR]ppl18-109/2020-11-06 14:05 -  
[DIR]ppl18-113/2020-11-06 14:05 -  
[DIR]ppl18-119/2020-11-06 14:05 -  
[DIR]ppl18-120/2020-11-06 14:05 -  
[DIR]ppl18-122/2020-11-06 14:05 -  
[DIR]ppl18-134/2020-11-06 14:05 -  
[DIR]ppl18-135/2020-11-06 14:05 -  
[DIR]ppl18-136/2020-11-06 14:05 -  
[DIR]ppl18-137/2020-11-06 14:05 -  
[DIR]ppl18-139/2020-11-06 14:05 -  
[DIR]ppl18-166/2020-11-06 14:05 -  
[DIR]ppl18-167/2021-03-30 12:09 -  
[DIR]ppl18-168/2021-03-30 12:10 -  
[DIR]ppl18-169/2021-03-30 12:11 -  
[DIR]ppl18-173/2020-11-06 14:05 -  
[DIR]ppl18-174/2020-11-06 14:05 -  
[DIR]ppl18-175/2020-11-06 14:05 -  
[DIR]ppl18-176/2020-11-06 14:05 -  
[DIR]ppl18-183/2021-03-30 12:13 -  
[DIR]ppl18-185/2021-03-30 12:14 -  
[DIR]ppl18-186/2020-11-06 14:05 -  
[DIR]ppl18-192/2020-11-06 14:05 -  
[DIR]ppl18-201/2021-03-30 12:15 -  
[DIR]ppl18-209/2020-11-06 14:05 -  
[DIR]ppl18-214/2020-11-06 14:05 -  
[DIR]ppl18-215/2020-11-06 14:05 -  
[DIR]ppl18-216/2020-11-06 14:04 -  
[DIR]ppl18-229/2020-11-06 14:05 -  
[DIR]ppl18-234/2020-11-06 14:05 -  
[DIR]ppl18-235/2020-11-06 14:05 -  
[DIR]ppl18-236/2020-11-06 14:05 -  
[DIR]ppl18-249/2020-11-06 14:05 -  
[DIR]ppl18-250/2020-11-06 14:05 -  
[DIR]ppl18-256/2020-11-06 14:05 -  
[DIR]ppl18-257/2020-11-06 14:05 -  
[DIR]ppl18-258/2020-11-06 14:05 -  
[DIR]ppl18-259/2020-11-06 14:05 -  
[DIR]ppl18-260/2020-11-06 14:05 -  
[DIR]ppl18-261/2020-11-06 14:05 -  
[DIR]ppl18-263/2021-04-28 04:56 -  
[DIR]ppl18-270/2020-11-06 14:05 -  
[DIR]ppl18-272/2020-11-06 14:05 -  
[DIR]ppl18-276/2020-11-06 14:05 -  
[DIR]ppl18-277/2021-03-30 12:16 -  
[DIR]ppl18-281/2020-11-06 14:05 -  
[DIR]ppl18-282/2020-11-06 14:05 -  
[DIR]ppl18-283/2020-11-06 14:05 -  
[DIR]ppl18-284/2020-11-06 14:05 -  
[DIR]ppl18-285/2020-11-06 14:05 -  
[DIR]ppl18-300/2020-11-06 14:05 -  
[DIR]ppl18-300_tmp/2022-02-26 05:05 -  
[DIR]ppl18-301/2020-11-06 14:05 -  
[DIR]ppl18-303/2020-11-06 14:05 -  
[DIR]ppl18-304/2020-11-06 14:04 -  
[DIR]ppl18-305/2020-11-06 14:05 -  
[DIR]ppl18-313/2020-11-06 14:04 -  
[DIR]ppl18-315/2020-11-06 14:05 -  
[DIR]ppl18-320/2020-11-06 14:04 -  
[DIR]ppl18-321/2020-11-06 14:05 -  
[DIR]ppl18-322/2020-11-06 14:05 -  
[DIR]ppl18-331/2021-03-30 12:18 -  
[DIR]ppl18-332/2020-11-06 14:05 -  
[DIR]ppl18-333/2020-11-06 14:05 -  
[DIR]ppl18-349/2020-11-06 14:05 -  
[DIR]ppl18-353/2020-11-06 14:05 -  
[DIR]ppl18-354/2020-11-06 14:05 -  
[DIR]ppl18-355/2020-11-06 14:05 -  
[DIR]ppl18-357/2020-11-06 14:05 -  
[DIR]ppl18-360/2020-11-06 14:05 -  
[DIR]ppl18-373/2020-11-06 14:05 -  
[DIR]ppl18-374/2020-11-06 14:05 -  
[DIR]ppl18-375/2020-11-06 14:05 -  
[DIR]ppl18-379/2020-11-06 14:05 -  
[DIR]ppl18-381/2021-04-28 04:56 -  
[DIR]ppl18-381_tmp/2021-06-05 04:31 -  
[DIR]ppl18-384/2020-11-06 14:05 -  
[DIR]ppl18-385/2020-11-06 14:05 -  
[DIR]ppl18-386/2020-11-06 14:05 -  
[DIR]ppl18-403/2020-11-06 14:04 -  
[DIR]ppl18-407/2020-11-06 14:05 -  
[DIR]ppl18-410/2021-04-28 04:57 -  
[DIR]ppl18-410_tmp/2021-06-30 04:32 -  
[DIR]ppl18-414/2020-11-06 14:05 -  
[DIR]ppl18-417/2021-03-30 12:19 -  
[DIR]ppl18-419/2020-11-06 14:05 -  
[DIR]ppl18-421/2020-11-06 14:05 -  
[DIR]ppl18-427/2020-11-06 14:05 -  
[DIR]ppl18-430/2020-11-06 14:05 -  
[DIR]ppl18-435/2020-11-06 14:05 -  
[DIR]ppl18-436/2020-11-06 14:05 -  
[DIR]ppl18-437/2020-11-06 14:05 -  
[DIR]ppl18-438/2021-04-07 05:01 -  
[DIR]ppl18-438_tmp/2021-06-02 04:27 -  
[DIR]ppl18-454/2021-03-30 12:21 -  
[DIR]ppl18-455/2020-11-06 14:04 -  
[DIR]ppl18-456/2020-11-06 14:05 -  
[DIR]ppl18-459/2020-11-06 14:05 -  
[DIR]ppl18-462/2020-11-06 14:05 -  
[DIR]ppl18-463/2020-11-06 14:05 -  
[DIR]ppl18-464/2020-11-06 14:05 -  
[DIR]ppl18-465/2020-11-06 14:05 -  
[DIR]ppl18-469/2020-11-06 14:05 -  
[DIR]ppl18-472/2020-11-06 14:05 -  
[DIR]ppl18-481/2020-11-06 14:05 -  
[DIR]ppl18-482/2021-03-30 12:22 -  
[DIR]ppl18-487/2020-11-06 14:05 -  
[DIR]ppl18-488/2020-11-06 14:05 -  
[DIR]ppl18-490/2020-11-06 14:05 -  
[DIR]ppl18-491/2020-11-06 14:05 -  
[DIR]ppl18-494/2020-11-06 14:05 -  
[DIR]ppl18-495/2020-11-06 14:04 -  
[DIR]ppl18-512/2020-11-06 14:05 -  
[DIR]ppl18-514/2020-11-06 14:04 -  
[DIR]ppl18-517/2020-12-02 04:34 -  
[DIR]ppl18-517_tmp/2023-04-08 04:45 -  
[DIR]ppl18-527/2020-11-06 14:05 -  
[DIR]ppl18-541/2020-11-06 14:04 -  
[DIR]ppl18-553/2020-11-06 14:05 -  
[DIR]ppl18-555/2020-11-06 14:04 -  
[DIR]ppl18-572/2020-11-06 14:05 -  
[DIR]ppl18-577/2020-11-06 14:05 -  
[DIR]ppl18-578/2020-11-06 14:05 -  
[DIR]ppl18-583/2020-11-06 14:04 -  
[DIR]ppl18-643/2020-11-06 14:05 -  
[DIR]ppl18-645/2021-03-30 12:25 -  
[DIR]ppl18-666/2021-03-30 12:26 -  
[DIR]ppl18-687/2020-11-06 14:05 -  
[DIR]ppl18-689/2020-11-06 14:05 -  
[DIR]ppl18-706/2020-11-06 14:05 -  
[DIR]ppl18-710/2020-11-06 14:05 -  
[DIR]ppl18-717/2020-11-06 14:05 -  
[DIR]ppl18-746/2020-11-06 14:05 -  
[DIR]ppl19-016/2020-11-06 14:05 -  
[DIR]ppl19-048/2020-11-06 14:05 -  
[DIR]ppl19-050/2020-11-06 14:04 -  
[DIR]ppl19-057/2021-03-30 12:28 -  
[DIR]ppl19-138/2020-11-06 14:05 -  
[DIR]ppl19-152/2020-11-06 14:05 -  
[DIR]ppl19-154/2021-02-24 04:39 -  
[DIR]ppl19-155/2020-11-06 14:04 -  
[DIR]ppl19-159/2021-03-30 12:29 -  
[DIR]ppl19-163/2020-11-06 14:05 -  
[DIR]ppl19-164/2021-02-10 04:29 -  
[DIR]ppl19-166/2020-11-06 14:05 -  
[DIR]ppl19-178/2021-03-30 12:31 -  
[DIR]ppl19-179/2020-11-06 14:05 -  
[DIR]ppl19-180/2020-11-06 14:05 -  
[DIR]ppl19-217/2021-02-20 04:32 -  
[DIR]ppl19-232_tmp/2023-04-08 04:45 -  
[DIR]ppl19-241/2021-03-20 04:40 -  
[DIR]ppl19-241_tmp/2022-03-02 04:54 -  
[DIR]ppl19-242/2021-03-30 12:32 -  
[DIR]ppl19-285/2021-03-30 12:33 -  
[DIR]ppl19-286/2021-03-30 12:34 -  
[DIR]ppl19-288/2021-03-30 12:35 -  
[DIR]ppl19-293/2020-12-16 04:31 -  
[DIR]ppl19-311/2020-11-06 14:05 -  
[DIR]ppl19-312/2020-11-06 14:05 -  
[DIR]ppl19-317/2021-03-30 12:37 -  
[DIR]ppl19-318/2020-11-06 14:05 -  
[DIR]ppl19-318_tmp/2021-10-20 04:43 -  
[DIR]ppl19-319/2020-11-06 14:04 -  
[DIR]ppl19-319_tmp/2023-04-08 04:45 -  
[DIR]ppl19-320/2021-03-30 12:38 -  
[DIR]ppl19-321/2021-04-21 04:56 -  
[DIR]ppl19-323/2020-11-06 14:05 -  
[DIR]ppl19-339/2020-11-06 14:05 -  
[DIR]ppl19-372/2020-11-06 14:05 -  
[DIR]ppl19-402/2020-11-06 14:05 -  
[DIR]ppl19-411/2020-11-06 14:05 -  
[DIR]ppl19-419/2020-12-09 04:31 -  
[DIR]ppl19-425/2020-11-06 14:04 -  
[DIR]ppl19-477/2020-12-09 04:31 -  
[DIR]ppl19-481/2021-03-30 12:39 -  
[DIR]ppl19-543/2021-03-30 12:40 -  
[DIR]ppl19-544/2021-03-30 12:41 -  
[DIR]ppl19-566/2021-03-24 04:40 -  
[DIR]ppl19-566_tmp/2021-12-22 04:41 -  
[DIR]ppl19-568_tmp/2023-04-08 04:45 -  
[DIR]ppl19-585/2021-01-30 04:28 -  
[DIR]ppl19-592/2020-11-11 04:39 -  
[DIR]ppl19-594/2020-11-06 14:05 -  
[DIR]ppl19-629/2020-11-06 14:05 -  
[DIR]ppl19-629_tmp/2022-03-02 04:54 -  
[DIR]ppl19-677/2020-12-09 04:32 -  
[DIR]ppl19-682/2020-11-06 14:05 -  
[DIR]ppl19-683/2020-11-06 14:05 -  
[DIR]ppl19-710/2021-03-30 12:43 -  
[DIR]ppl19-714/2020-12-09 04:33 -  
[DIR]ppl19-723/2020-12-19 04:47 -  
[DIR]ppl20-023/2021-02-24 04:41 -  
[DIR]ppl20-023_tmp/2022-03-02 04:54 -  
[DIR]ppl20-027/2021-04-28 04:57 -  
[DIR]ppl20-027_tmp/2021-11-13 04:40 -  
[DIR]ppl20-034/2021-04-28 04:58 -  
[DIR]ppl20-068_tmp/2022-02-12 04:48 -  
[DIR]ppl20-076_tmp/2023-04-08 04:46 -  
[DIR]ppl20-081/2021-01-30 04:29 -  
[DIR]ppl20-131/2021-03-10 04:46 -  
[DIR]ppl20-150/2021-04-28 04:59 -  
[DIR]ppl20-157/2020-12-09 04:33 -  
[DIR]ppl20-157_tmp/2021-11-13 04:40 -  
[DIR]ppl20-158/2021-04-21 04:59 -  
[DIR]ppl20-159/2020-12-09 04:33 -  
[DIR]ppl20-161/2021-04-10 04:40 -  
[DIR]ppl20-164/2021-03-24 04:43 -  
[DIR]ppl20-174/2021-03-24 04:44 -  
[DIR]ppl20-178/2021-03-30 12:44 -  
[DIR]ppl20-182/2021-01-20 04:25 -  
[DIR]ppl20-188/2020-12-16 04:32 -  
[DIR]ppl20-188_tmp/2022-02-19 04:50 -  
[DIR]ppl20-189_tmp/2021-12-04 04:48 -  
[DIR]ppl20-200/2021-04-24 05:15 -  
[DIR]ppl20-232/2021-03-24 04:45 -  
[DIR]ppl20-252_tmp/2021-12-29 04:44 -  
[DIR]ppl20-311_tmp/2023-04-08 04:47 -  
[DIR]ppl20-312/2021-04-10 04:46 -  
[DIR]ppl20-314/2021-02-10 04:30 -  
[DIR]ppl20-315/2021-02-10 04:31 -  
[DIR]ppl20-315_tmp/2022-02-26 05:08 -  
[DIR]ppl20-318/2021-04-28 05:01 -  
[DIR]ppl20-325/2021-02-10 04:31 -  
[DIR]ppl20-325_tmp/2021-12-29 04:44 -  
[DIR]ppl20-326/2021-02-10 04:31 -  
[DIR]ppl20-326_tmp/2021-12-01 04:39 -  
[DIR]ppl20-339_tmp/2021-12-22 04:42 -  
[DIR]ppl20-362/2021-04-10 04:49 -  
[DIR]ppl20-367/2021-04-28 05:02 -  
[DIR]ppl20-370_tmp/2023-04-08 04:47 -  
[DIR]ppl20-375/2021-04-14 05:14 -  
[DIR]ppl20-378/2021-03-03 04:37 -  
[DIR]ppl20-378_tmp/2021-07-31 04:30 -  
[DIR]ppl20-382/2021-03-03 04:38 -  
[DIR]ppl20-383_tmp/2023-04-08 04:47 -  
[DIR]ppl20-385/2021-04-14 05:14 -  
[DIR]ppl20-389/2021-04-24 05:02 -  
[DIR]ppl20-422_tmp/2023-04-08 04:47 -  
[DIR]ppl20-426_tmp/2023-04-08 04:48 -  
[DIR]ppl20-430_tmp/2023-04-08 04:48 -  
[DIR]ppl20-459/2021-03-31 05:13 -  
[DIR]ppl20-459_tmp/2021-06-09 04:40 -  
[DIR]ppl20-465/2021-03-31 05:14 -  
[DIR]ppl20-465_tmp/2022-03-02 04:57 -  
[DIR]ppl20-469_tmp/2023-04-08 04:48 -  
[DIR]ppl20-475_tmp/2023-04-08 04:48 -  
[DIR]ppl20-486_tmp/2023-04-08 04:48 -  
[DIR]ppl20-490/2021-04-07 05:11 -  
[DIR]ppl20-490_tmp/2021-12-18 04:47 -  
[DIR]ppl20-527_tmp/2023-04-08 04:48 -  
[DIR]ppl20-530_tmp/2023-04-08 04:48 -  
[DIR]ppl20-531_tmp/2023-04-08 04:48 -  
[DIR]ppl20-543_tmp/2023-04-08 04:48 -  
[DIR]ppl20-592_tmp/2021-12-25 06:11 -  
[DIR]ppl20-641_tmp/2021-12-22 04:44 -  
[DIR]ppl20-646_tmp/2021-11-24 04:39 -  
[DIR]ppl20-674_tmp/2021-10-09 04:46 -  
[DIR]ppl20-696_tmp/2023-04-08 04:49 -  
[DIR]ppl20-702_tmp/2021-12-18 04:49 -  
[DIR]ppl20-718_tmp/2021-10-16 04:47 -  
[DIR]ppl20-761_tmp/2023-04-08 04:49 -  
[DIR]ppl20-780_tmp/2021-12-29 04:47 -  
[DIR]ppl20-781_tmp/2021-12-04 04:52 -  
[DIR]ppl20-782_tmp/2022-03-12 05:10 -  
[DIR]ppl20-783_tmp/2022-03-12 05:10 -  
[DIR]ppl20-795_tmp/2023-04-08 04:50 -  
[DIR]ppl20-804_tmp/2023-04-08 04:50 -  
[DIR]ppl20-807_tmp/2023-04-08 04:50 -  
[DIR]ppl20-811_tmp/2023-04-08 04:50 -  
[DIR]ppl20-813_tmp/2023-04-08 04:50 -  
[DIR]ppl20-837_tmp/2021-12-22 04:46 -  
[DIR]ppl21-013_tmp/2022-01-29 04:57 -  
[DIR]ppl21-040_tmp/2023-04-08 04:50 -  
[DIR]ppl21-041_tmp/2023-04-08 04:50 -  
[DIR]ppl21-042_tmp/2023-04-08 04:50 -  
[DIR]ppl21-043_tmp/2023-02-01 04:50 -  
[DIR]ppl21-064_tmp/2023-04-08 04:51 -  
[DIR]ppl21-099_tmp/2023-04-08 04:51 -  
[DIR]ppl21-173_tmp/2022-03-19 05:12 -  
[DIR]ppl21-174_tmp/2022-03-19 05:12 -  
[DIR]ppl21-181_tmp/2023-04-08 04:51 -  
[DIR]ppl21-222_tmp/2023-04-08 04:51 -  
[DIR]ppl21-223_tmp/2023-04-08 04:51 -  
[DIR]ppl21-224_tmp/2023-01-25 04:54 -  
[DIR]ppl21-225_tmp/2022-02-26 05:16 -  
[DIR]ppl21-229_tmp/2022-01-19 04:56 -  
[DIR]ppl21-230_tmp/2023-04-08 04:52 -  
[DIR]ppl21-234_tmp/2022-02-26 05:16 -  
[DIR]ppl21-254_tmp/2022-03-02 05:03 -  
[DIR]ppl21-337_tmp/2023-04-08 04:52 -  
[DIR]ppl21-346_tmp/2023-04-08 04:52 -  
[DIR]ppl21-351_tmp/2023-04-08 04:52 -  
[DIR]ppl21-356_tmp/2023-04-08 04:52 -  
[DIR]ppl21-364_tmp/2022-03-02 05:03 -  
[DIR]ppl21-373_tmp/2022-02-26 05:17 -  
[DIR]ppl21-379_tmp/2022-12-17 04:53 -  
[DIR]ppl21-409_tmp/2022-03-02 05:03 -  
[DIR]ppl21-419_tmp/2023-04-08 04:53 -  
[DIR]ppl21-445_tmp/2023-04-08 04:53 -  
[DIR]ppl21-451_tmp/2023-04-08 04:53 -  
[DIR]ppl21-452_tmp/2023-04-08 04:53 -  
[DIR]ppl21-453_tmp/2023-04-08 04:53 -  
[DIR]ppl21-514_tmp/2022-08-17 04:49 -  
[DIR]ppl21-586_tmp/2023-04-08 04:53 -  
[DIR]ppl21-598_tmp/2023-04-08 04:53 -  
[DIR]ppl21-631_tmp/2023-01-25 04:56 -  
[DIR]ppl21-647_tmp/2023-04-08 04:53 -  
[DIR]ppl21-720_tmp/2023-04-08 04:53 -  
[DIR]ppl21-731_tmp/2023-04-08 04:53 -  
[DIR]ppl21-768_tmp/2022-10-22 05:01 -  
[DIR]ppl21-770_tmp/2023-04-08 04:54 -  
[DIR]ppl21-795_tmp/2023-04-08 04:54 -  
[DIR]ppl21-821_tmp/2023-04-08 04:54 -  
[DIR]ppl21-843_tmp/2023-04-08 04:54 -  
[DIR]ppl21-860_tmp/2023-04-08 04:54 -  
[DIR]ppl21-867_tmp/2023-04-08 04:54 -  
[DIR]ppl21-869_tmp/2023-04-08 04:54 -  
[DIR]ppl21-870_tmp/2023-04-08 04:54 -  
[DIR]ppl21-872_tmp/2023-04-08 04:54 -  
[DIR]ppl21-874_tmp/2022-11-23 04:55 -  
[DIR]ppl21-875_tmp/2023-03-01 04:53 -  
[DIR]ppl21-908_tmp/2023-04-08 04:54 -  
[DIR]ppl22-028_tmp/2023-04-08 04:54 -  
[DIR]ppl22-032_tmp/2022-12-17 04:55 -  
[DIR]ppl22-035_tmp/2023-04-08 04:55 -  
[DIR]ppl22-046_tmp/2023-02-01 04:53 -  
[DIR]ppl22-049_tmp/2023-04-08 04:55 -  
[DIR]ppl22-051_tmp/2023-04-08 04:55 -  
[DIR]ppl22-066_tmp/2023-04-08 04:55 -  
[DIR]ppl22-068_tmp/2023-04-08 04:55 -  
[DIR]ppl22-102_tmp/2023-04-08 04:55 -  
[DIR]ppl22-105_tmp/2023-04-08 04:55 -  
[DIR]ppl22-122_tmp/2023-04-08 04:55 -  
[DIR]ppl22-123_tmp/2023-04-08 04:55 -  
[DIR]ppl22-143_tmp/2023-04-08 04:55 -  
[DIR]ppl22-162_tmp/2023-04-08 04:55 -  
[DIR]ppl22-166_tmp/2023-02-11 04:59 -  
[DIR]ppl22-170_tmp/2023-04-08 04:55 -  
[DIR]ppl22-174_tmp/2023-04-08 04:55 -  
[DIR]ppl22-177_tmp/2023-04-08 04:55 -  
[DIR]ppl22-205_tmp/2023-04-08 04:55 -  
[DIR]ppl22-206_tmp/2023-04-08 04:56 -  
[DIR]ppl22-217_tmp/2023-04-08 04:56 -  
[DIR]ppl22-261_tmp/2023-03-29 05:01 -  
[DIR]ppl22-262_tmp/2023-04-08 04:56 -  
[DIR]ppl22-263_tmp/2023-04-08 04:56 -  
[DIR]ppl22-264_tmp/2023-03-29 05:01 -  
[DIR]ppl22-305_tmp/2023-04-08 04:56 -  
[DIR]ppl22-320_tmp/2023-04-08 04:56 -  
[DIR]ppl22-341_tmp/2023-04-08 04:56 -  
[DIR]ppl22-344_tmp/2023-04-08 04:56 -  
[DIR]ppl22-349_tmp/2023-04-08 04:56 -  
[DIR]ppl22-363_tmp/2023-04-08 04:56 -  
[DIR]ppl22-389_tmp/2023-04-08 04:56 -  
[DIR]ppl22-396_tmp/2023-04-08 04:56 -  
[DIR]ppl22-417_tmp/2023-04-08 04:56 -  
[DIR]ppl22-453_tmp/2023-04-08 04:57 -  
[DIR]ppl22-489_tmp/2023-04-08 04:57 -  
[DIR]stats/2024-07-27 04:40 -  
[IMG]steps-detailed.png2020-11-06 14:05 373K 
[IMG]steps-detailed.svg2020-11-06 14:05 47K 
[IMG]steps.png2020-11-06 14:05 174K 
[IMG]steps.svg2020-11-06 14:05 23K